L6926
Active
Design Win
高效同步降压稳压器

Download datasheet Order Direct

Product overview

描述

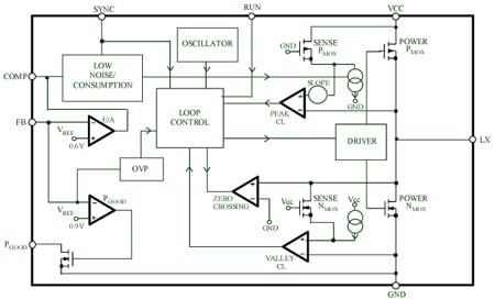
The device is a DC-DC monolithic regulator specifically designed to provide high efficiency. The L6926 supply voltage can be as low as 2 V to be used in single Li-Ion cell supplied applications. Output voltage can be selected by an external divider down to 0.6 V. Duty cycle can saturate 100% allowing low-dropout operation. The device is based on a 600 kHz fixed frequency, current mode architecture. Low consumption mode operation can be selected at light load conditions, allowing switching losses to be reduced. The L6926 is externally synchronized by a clock, which makes it useful in noise sensitive applications. Other features like Power Good, overvoltage protection, short-circuit protection and thermal shutdown (150 °C) are also present.

  • All features

    • 2 V to 5.5 V battery input range
    • High efficiency: up to 95%
    • Internal synchronous switch
    • No external Schottky diode required
    • Extremely low quiescent current
    • 1 µA max. shutdown supply current
    • 800 mA max. output current
    • Adjustable output voltage from 0.6 V
    • Low-dropout operation: up to 100% duty cycle
    • Selectable low noise/low consumption mode at light load
    • Power Good signal
    • ± 1% output voltage accuracy
    • Current mode control
    • 600 kHz switching frequency
    • Externally synchronized from 500 kHz to 1.4 MHz
    • OVP
    • Short-circuit protection

电路原理图

You might also like...

EDA Symbols, Footprints and 3D Models

STMicroelectronics - L6926

Speed up your design by downloading all the EDA symbols, footprints and 3D models for your application. You have access to a large number of CAD formats to fit with your design toolchain.

Please select one model supplier :

Symbols

Symbols

Footprints

Footprints

3D model

3D models

Quality and Reliability

Part Number Marketing Status Package Grade 符合RoHS级别 Longevity Commitment Longevity Starting Date Material Declaration**
L6926013TR
Active
MiniSO-8 Industrial Ecopack2 - -
L6926Q1TR
Active
DFN8 3x3 Industrial Ecopack2 - -

L6926013TR

Package:

MiniSO-8

Material Declaration**:

Marketing Status

Active

Package

MiniSO-8

Grade

Industrial

RoHS Compliance Grade

Ecopack2

L6926Q1TR

Package:

DFN8 3x3

Material Declaration**:

Marketing Status

Active

Package

DFN8 3x3

Grade

Industrial

RoHS Compliance Grade

Ecopack2

(**) st.com上提供的材料声明表单可能是基于包装系列中最常用的封装的通用文档。因此,它们可能不是100%适用于特定的设备。有关特定设备的信息,请联系 销售支持

Sample & Buy

Loading...
Part Number
供货状态
Budgetary Price (US$)*/Qty
从ST订购
Order from distributors
Package
Packing Type
RoHS
Country of Origin
ECCN (US)
ECCN (EU)
L6926Q1TR

经销商的可用性 L6926Q1TR

代理商名称
地区 Stock 最小订购量 第三方链接

代理商库存报告日期:

无法联系到经销商,请联系我们的销售办事处
L6926013TR

经销商的可用性 L6926013TR

代理商名称
地区 Stock 最小订购量 第三方链接

代理商库存报告日期:

无法联系到经销商,请联系我们的销售办事处

L6926Q1TR Active

Budgetary Price (US$)*/Qty:
-
Package:
Packing Type:
RoHS:
Country of Origin:
ECCN (US):
ECCN (EU):

Part Number:

L6926Q1TR

代理商名称

代理商库存报告日期:

L6926013TR Active

Budgetary Price (US$)*/Qty:
-
Package:
Packing Type:
RoHS:
Country of Origin:
ECCN (US):
ECCN (EU):

Part Number:

L6926013TR

代理商名称

代理商库存报告日期:

(*) 建议转售单价(美元)仅用于预算用途。如需以当地货币计价的报价,请联系您当地的 ST销售办事处 或我们的 经销商