Loading spinner

L4964

已停产
Design Win

高电流开关稳压器

下载数据手册

产品概述

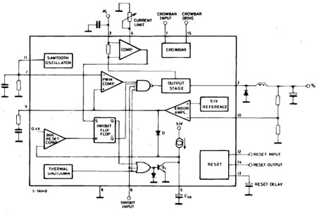
描述

The L4964 is a stepdown power switching regulator delivering 4A at a voltage variable from 5.1V to 28V.

Features of the device include overload protection, soft start, remote inhibit, thermal protection, a reset output for microprocessors and a PWM comparator input for synchronization in multichip configurations.

The L4964 is mounted in a 15-lead Multiwattâ plastic power package and requires very few external components.

Efficient operation at switching frequencies up to 120kHz allows a reduction in the size and cost of external filter components.

  • 所有功能

    • CURRENT LIMITING
    • RESET OUTPUT
    • THERMAL SHUTDOWN
    • INPUT FOR REMOTE INHIBIT AND SYNCHRONUS PWM
    • VERY FEW EXTERNAL COMPONENTS
    • VERY HIGH EFFICIENCY (UP TO 90 %)
    • 4 A OUTPUT CURRENT
    • 0 TO 100 % DUTY CYCLE RANGE
    • 5.1 V TO 28 V OUTPUT VOLTAGE RANGE
    • SWITCHING FREQUENCY UP TO 120 KHz
    • SOFT START
    • PRECISE (± 3 %) ON-CHIP REFERENCE

电路原理图

EDA符号、封装和3D模型

意法半导体 - L4964

Speed up your design by downloading all the EDA symbols, footprints and 3D models for your application. You have access to a large number of CAD formats to fit with your design toolchain.

Please select one model supplier :

Symbols

符号

Footprints

封装

3D model

3D模型