TDE1897R

批量生产
Design Win Education

0.5A高侧驱动器工业智能电源开关

下载数据手册

产品概述

描述

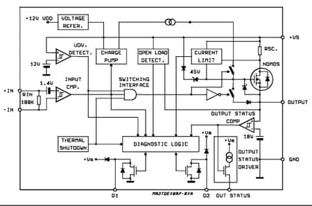
The TDE1897R/TDE1898R is a monolithic Intelligent Power Switch in Multipower BCD Technology, for driving inductive or resistive loads. An internal Clamping Diode enables the fast demagnetization of inductive loads.

Diagnostic for CPU feedback and extensive use of electrical protections make this device inherently indistructible and suitable for general purpose industrial applications.

  • 所有功能

    • TWO DIAGNOSTIC OUTPUTS
    • OPEN LOAD DETECTION
    • OUTPUT STATUS LED DRIVER
    • DIFFERENTIAL INPUTS WITH LARGE COMMON MODE RANGE AND THRESHOLD HYSTERESIS
    • INTERNAL NEGATIVE VOLTAGE TO VS - 45V FOR FAST DEMAGNETIZATION
    • 0.5A OUTPUT CURRENT
    • INTERNAL CURRENT LIMITING
    • 18V TO 35V SUPPLY VOLTAGE RANGE
    • OPEN GROUND PROTECTION
    • UNDERVOLTAGE LOCKOUT WITH HYSTERESIS
    • THERMAL SHUTDOWN

电路原理图

EDA符号、封装和3D模型

意法半导体 - TDE1897R

Speed up your design by downloading all the EDA symbols, footprints and 3D models for your application. You have access to a large number of CAD formats to fit with your design toolchain.

Please select one model supplier :

Symbols

符号

Footprints

封装

3D model

3D模型

质量与可靠性

产品型号 Marketing Status 等级规格 符合RoHS级别 Longevity Commitment Longevity Starting Date 材料声明**
TDE1897RFPT
批量生产
SO-20 工业 Ecopack2 15 2020-01-01T00:00:00.000+01:00

TDE1897RFPT

Package:

SO-20

Material Declaration**:

PDF XML

Marketing Status

批量生产

Package

SO-20

Grade

Industrial

RoHS Compliance Grade

Ecopack2

(**) st.com上提供的材料声明表单可能是基于包装系列中最常用的封装的通用文档。因此,它们可能不是100%适用于特定的设备。有关特定设备的信息,请联系 销售支持

样片和购买

Loading...
Swipe or click the button to explore more details Don't show this again
产品型号
供货状态
Budgetary Price (US$)*/Qty
从ST订购
Order from distributors
包装类型
RoHS
Country of Origin
ECCN (US)
ECCN (EU)
TDE1897RFPT
Available at distributors

经销商的可用性 TDE1897RFPT

代理商名称
地区 库存 最小订购量 第三方链接

代理商库存报告日期:

无法联系到经销商,请联系我们的销售办事处

TDE1897RFPT 批量生产

Budgetary Price (US$)*/Qty:
-
包:
包装类型:
RoHS:
Country of Origin:
ECCN (US):
ECCN (EU):

产品型号:

TDE1897RFPT

代理商名称

代理商库存报告日期:

Swipe or click the button to explore more details Don't show this again

(*) 建议转售单价(美元)仅用于预算用途。如需以当地货币计价的报价,请联系您当地的 ST销售办事处 或我们的 经销商