L6920DC
Active
Design Win
同步整流器升压转换器

Download datasheet Order Direct

Product overview

描述

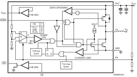
The L6920DC is a high efficiency monolithic step up switching converter IC especially designed for battery powered application.

Package is MSOP8 in order to minimize PCB space. It requires only three external components to realize the conversion from the battery voltage to the selected output voltage.

The minimum output voltage is 1.8V: suitable to supply the most advanced ASIC and μP.

High switching frequency allows for a low profile, small sized inductor and output capacitor to be used.

Reference voltage, low battery detection and Shutdown are provided together with over current, over voltage.

  • All features

    • 1.23V reference voltage available
    • Switching frequency up to 1MHz
    • Reverse battery protection
    • Low battery voltage detection
    • 0.8V start up input voltage
    • Internal synchronous rectifier
    • Up to 5.5V operating input voltage
    • 3.3V and 5V fixed output voltages
    • 550mA minimum input current limit
    • Adjustable output voltage from 1.8V to 5.5V

电路原理图

EDA Symbols, Footprints and 3D Models

STMicroelectronics - L6920DC

Speed up your design by downloading all the EDA symbols, footprints and 3D models for your application. You have access to a large number of CAD formats to fit with your design toolchain.

Please select one model supplier :

Symbols

Symbols

Footprints

Footprints

3D model

3D models

Quality and Reliability

Part Number Marketing Status Package Grade 符合RoHS级别 Longevity Commitment Longevity Starting Date Material Declaration**
L6920DCTR
Active
MiniSO-8 Industrial Ecopack2 - -

L6920DCTR

Package:

MiniSO-8

Material Declaration**:

PDF XML

Marketing Status

Active

Package

MiniSO-8

Grade

Industrial

RoHS Compliance Grade

Ecopack2

(**) st.com上提供的材料声明表单可能是基于包装系列中最常用的封装的通用文档。因此,它们可能不是100%适用于特定的设备。有关特定设备的信息,请联系 销售支持

Sample & Buy

Loading...
Part Number
供货状态
Budgetary Price (US$)*/Qty
从ST订购
Order from distributors
Package
Packing Type
RoHS
Country of Origin
ECCN (US)
ECCN (EU)
L6920DCTR

经销商的可用性 L6920DCTR

代理商名称
地区 Stock 最小订购量 第三方链接

代理商库存报告日期:

无法联系到经销商,请联系我们的销售办事处

L6920DCTR Active

Budgetary Price (US$)*/Qty:
-
Package:
Packing Type:
RoHS:
Country of Origin:
ECCN (US):
ECCN (EU):

Part Number:

L6920DCTR

代理商名称

代理商库存报告日期:

(*) 建议转售单价(美元)仅用于预算用途。如需以当地货币计价的报价,请联系您当地的 ST销售办事处 或我们的 经销商