产品概述

描述

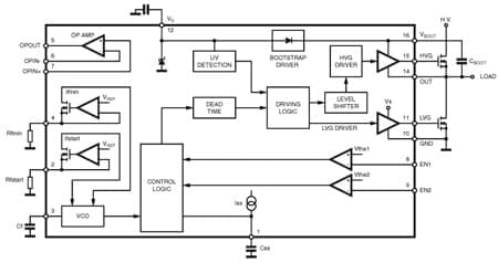
The L6598 device is manufactured with the BCD™ offline technology, able to ensure voltage ratings up to 600 V, making it perfectly suited for AC/DC adapters and wherever a resonant topology can be beneficial. The device is intended to drive two power MOSFETs, in the classical half bridge topology. A dedicated timing section allows the designer to set soft-start time, soft-start and minimum frequency. An error amplifier, together with the two enable inputs, are made available. In addition, the integrated bootstrap diode and the Zener clamping on low voltage supply, reduces to a minimum the external parts needed in the applications.

  • 所有功能

    • High voltage rail up to 600 V
    • dV/dt immunity ±50 V/ns in full temperature range
    • Driver current capability: 250 mA source 450 mA sink
    • Switching times 80/40 ns rise/fall with 1 nF load
    • CMOS shutdown input
    • Undervoltage lockout
    • Soft-start frequency shifting timing
    • Sense op amp for closed loop control or protection features
    • High accuracy current controlled oscillator
    • Integrated bootstrap diode
    • Clamping on Vs
    • Available in DIP16 and SO16 packages

电路原理图

EDA符号、封装和3D模型

意法半导体 - L6598

Speed up your design by downloading all the EDA symbols, footprints and 3D models for your application. You have access to a large number of CAD formats to fit with your design toolchain.

Please select one model supplier :

Symbols

符号

Footprints

封装

3D model

3D模型

质量与可靠性

产品型号 Marketing Status 等级规格 符合RoHS级别 Longevity Commitment Longevity Starting Date 材料声明**
L6598D
批量生产
SO-16 工业 Ecopack2 - -
L6598D013TR
批量生产
SO-16 工业 Ecopack2 - -

L6598D

Package:

SO-16

Material Declaration**:

PDF XML

Marketing Status

批量生产

Package

SO-16

Grade

Industrial

RoHS Compliance Grade

Ecopack2

L6598D013TR

Package:

SO-16

Material Declaration**:

PDF XML

Marketing Status

批量生产

Package

SO-16

Grade

Industrial

RoHS Compliance Grade

Ecopack2

(**) st.com上提供的材料声明表单可能是基于包装系列中最常用的封装的通用文档。因此,它们可能不是100%适用于特定的设备。有关特定设备的信息,请联系 销售支持

样片和购买

Loading...
Swipe or click the button to explore more details Don't show this again
产品型号
供货状态
Budgetary Price (US$)*/Qty
从ST订购
Order from distributors
包装类型
RoHS
Country of Origin
ECCN (US)
ECCN (EU)
L6598D013TR
Available at distributors

经销商的可用性 L6598D013TR

代理商名称
地区 库存 最小订购量 第三方链接

代理商库存报告日期:

无法联系到经销商,请联系我们的销售办事处
L6598D
Available at distributors

经销商的可用性 L6598D

代理商名称
地区 库存 最小订购量 第三方链接

代理商库存报告日期:

无法联系到经销商,请联系我们的销售办事处

L6598D013TR 批量生产

Budgetary Price (US$)*/Qty:
-
包:
包装类型:
RoHS:
Country of Origin:
ECCN (US):
ECCN (EU):

产品型号:

L6598D013TR

代理商名称

代理商库存报告日期:

L6598D 批量生产

Budgetary Price (US$)*/Qty:
-
包:
包装类型:
RoHS:
Country of Origin:
ECCN (US):
ECCN (EU):

产品型号:

L6598D

代理商名称

代理商库存报告日期:

Swipe or click the button to explore more details Don't show this again

(*) 建议转售单价(美元)仅用于预算用途。如需以当地货币计价的报价,请联系您当地的 ST销售办事处 或我们的 经销商