L4963
Obsolete
Design Win
1.5 A开关稳压器

Download datasheet

Product overview

描述

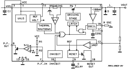
The L4963 is a monolithic power switching regulator delivering 1.5A at 5.1V. The output voltage is adjustable from 5.1V to 36V, working in discontinuous variable frequency mode. Features of the device include remote inhibit, internal current limiting and thermal protection, reset and power fail outputs for microprocessor.

The L4963 is mounted in a 12+3+3 lead Powerdip (L4963) and SO20 large (L4963D) plastic packages and requires very few external components.

  • All features

    • NO FREQ. COMPENSATION REQUIRED
    • VERY FEW EXTERNAL COMPONENTS
    • THERMAL SHUTDOWN
    • 1.5A OUTPUT LOAD CURRENT
    • DISCONTINUOUS VARIABLE FREQUENCY MODE
    • 5.1 TO 36V OUTPUT VOLTAGE RANGE
    • VERY HIGH EFFICIENCY
    • RESET AND POWER FAIL OUTPUT FOR MICROPROCESSOR
    • PRECISE (+/–2%) ON CHIP REFERENCE

电路原理图

EDA Symbols, Footprints and 3D Models

STMicroelectronics - L4963

Speed up your design by downloading all the EDA symbols, footprints and 3D models for your application. You have access to a large number of CAD formats to fit with your design toolchain.

Please select one model supplier :

Symbols

Symbols

Footprints

Footprints

3D model

3D models