L9953LXP

批量生产
Design Win

车门致动器驱动器

下载数据手册 Order Direct

产品概述

描述

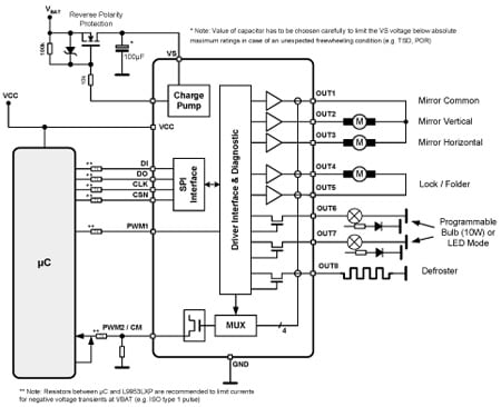
The L9953LXP is a microcontroller driven multifunctional door actuator driver for automotive applications. Up to three DC motors and three grounded resistive loads can be driven with five half bridges and three highside drivers. The integrated standard serial peripheral interface (SPI) controls all operation modes (forward, reverse, brake and high impedance). All diagnostic informations are available via SPI.

  • 所有功能

    • Open-load diagnostic for all outputs
    • All outputs over temperature protected
    • Separated half bridges for door lock motor
    • Overload diagnostic for all outputs
    • Charge pump output for reverse polarity protection
    • PWM control of all outputs
    • All outputs short circuit protected
    • Very low current consumption in standby mode (IS < 6μA typ; Tj ≤ 85 °C)
    • Three half bridges for 0.75A loads (RDSon=1600mΩ)
    • One full bridge for 6A load (Ron=150mΩ)
    • Two configurable high side driver for up to 1.5A load (RDSon=500mΩ) or 0.35A load (Ron=1800mΩ)
    • Programmable soft start function to drive loads with higher inrush currents (i.e. current >6A, >1.5A)
    • Current monitor output for highside OUT1, OUT4, OUT5 and OUT8
    • One highside driver for 6A load (Ron=100mΩ)

电路原理图

EDA符号、封装和3D模型

意法半导体 - L9953LXP

Speed up your design by downloading all the EDA symbols, footprints and 3D models for your application. You have access to a large number of CAD formats to fit with your design toolchain.

Please select one model supplier :

Symbols

符号

Footprints

封装

3D model

3D模型

质量与可靠性

产品型号 Marketing Status 等级规格 符合RoHS级别 Longevity Commitment Longevity Starting Date 材料声明**
L9953LXPTR
批量生产
PowerSSO 36 汽车应用 Ecopack2 - -

L9953LXPTR

Package:

PowerSSO 36

Material Declaration**:

PDF XML

Marketing Status

批量生产

Package

PowerSSO 36

Grade

Automotive

RoHS Compliance Grade

Ecopack2

(**) st.com上提供的材料声明表单可能是基于包装系列中最常用的封装的通用文档。因此,它们可能不是100%适用于特定的设备。有关特定设备的信息,请联系 销售支持

样片和购买

Loading...
Swipe or click the button to explore more details Don't show this again
产品型号
供货状态
Budgetary Price (US$)*/Qty
从ST订购
Order from distributors
包装类型
RoHS
Country of Origin
ECCN (US)
ECCN (EU)
L9953LXPTR
Available at distributors

经销商的可用性 L9953LXPTR

代理商名称
地区 库存 最小订购量 第三方链接

代理商库存报告日期:

无法联系到经销商,请联系我们的销售办事处

L9953LXPTR 批量生产

Budgetary Price (US$)*/Qty:
-
包:
包装类型:
RoHS:
Country of Origin:
ECCN (US):
ECCN (EU):

产品型号:

L9953LXPTR

代理商名称

代理商库存报告日期:

Swipe or click the button to explore more details Don't show this again

(*) 建议转售单价(美元)仅用于预算用途。如需以当地货币计价的报价,请联系您当地的 ST销售办事处 或我们的 经销商