Loading spinner

TS4871

批量生产
Design Win

1W单路音频放大器,支持高电平有效待机模式

下载数据手册 Order Direct

产品概述

描述

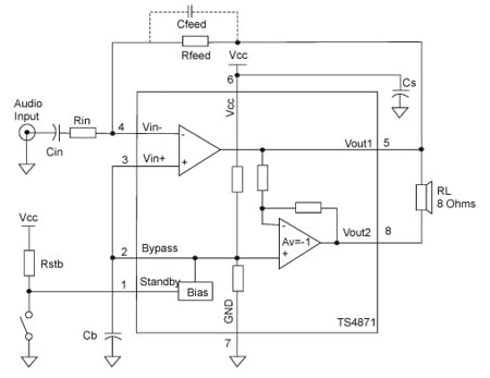
The TS4871 is an audio power amplifier capable of delivering 1 W of continuous RMS output power into 8 Ω load @ 5 V.

This audio amplifier exhibits 0.1% distortion level (THD) from a 5 V supply for a Pout = 250 mW RMS. An external standby mode control reduces the supply current to less than 10 nA. An internal thermal shutdown protection is also provided.

The TS4871 has been designed for high quality audio applications such as mobile phones and to minimize the number of external components.

The unity-gain stable amplifier can be configured by external gain setting resistors.

  • 所有功能

    • Operating from VCC = 2.5 V to 5.5 V
    • 1 W rail-to-rail output power @ VCC = 5 V, THD = 1%, f = 1 kHz, with 8 Ω load
    • Ultra low consumption in standby mode (10 nA)
    • 75 dB PSRR @ 217 Hz from 5 V to 2.6 V
    • Ultra low pop and click
    • Ultra low distortion (0.1%)
    • Unity gain stable
    • Available in MiniSO8

电路原理图

EDA符号、封装和3D模型

意法半导体 - TS4871

Speed up your design by downloading all the EDA symbols, footprints and 3D models for your application. You have access to a large number of CAD formats to fit with your design toolchain.

Please select one model supplier :

Symbols

符号

Footprints

封装

3D model

3D模型

质量与可靠性

产品型号 Marketing Status 等级规格 符合RoHS级别 Longevity Commitment Longevity Starting Date 材料声明**
TS4871IST
批量生产
MiniSO-8 工业 Ecopack3 - -

TS4871IST

Package:

MiniSO-8

Material Declaration**:

PDF XML

Marketing Status

批量生产

Package

MiniSO-8

Grade

Industrial

RoHS Compliance Grade

Ecopack3

(**) st.com上提供的材料声明表单可能是基于包装系列中最常用的封装的通用文档。因此,它们可能不是100%适用于特定的设备。有关特定设备的信息,请联系 销售支持

样片和购买

Loading...
Swipe or click the button to explore more details Don't show this again
产品型号
供货状态
Budgetary Price (US$)*/Qty
从ST订购
Order from distributors
包装类型
RoHS
Country of Origin
ECCN (US)
ECCN (EU)
TS4871IST
Available at distributors

经销商的可用性 TS4871IST

代理商名称
地区 库存 最小订购量 第三方链接

代理商库存报告日期:

无法联系到经销商,请联系我们的销售办事处

TS4871IST 批量生产

Budgetary Price (US$)*/Qty:
-
包:
包装类型:
RoHS:
Country of Origin:
ECCN (US):
ECCN (EU):

产品型号:

TS4871IST

代理商名称

代理商库存报告日期:

Swipe or click the button to explore more details Don't show this again

(*) 建议转售单价(美元)仅用于预算用途。如需以当地货币计价的报价,请联系您当地的 ST销售办事处 或我们的 经销商