SL-STCH03-45W

批量生产
Design Win

45W USB Type-C电力传输适配器

解决方案说明

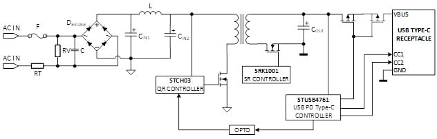
对于USB Type-C Power Delivery适配器,QR模式反激式控制器、同步整流控制器和USB Type-C Power Delivery控制器之间的最佳相干性对系统性能至关重要。意法半导体为适配器设计提供了稳健的解决方案,能够以最小的外形尺寸和最少的物料清单实现最大的功率输出。

 

EVLSTCH03-45WPD USB Type-C Power Delivery 3.0适配器是通过了USB-IF认证的解决方案与参考设计。此评估板可帮助设计人员以较少的物料快速开发适配器,以获得满足全部DoE和UE CoC要求的低成本快速设计。

除了主要的硅控制器以外,意法半导体还提供所需的主要功率器件和ESD保护,以便以紧凑的成本优化设计并实现完整的硬件解决方案。

EVLSTCH03-45WPD 45W USB Type-C® Power Delivery 3.0适配器是通过了USB-IF认证的解决方案与参考设计。

EVLSTCH03-45WPD是具有独立USB PD控制器的隔离电源。评估板在初级侧实现了基于STCH03控制器的准谐振反激式转换器,该控制器具有用于电压调节的光耦合器反馈。该控制器在同一封装中组合了高性能低压PWM控制器芯片和650 V HV启动单元。STCH03控制器驱动基于新型650 V MDmesh™ M6技术的功率MOSFET STD7N65M6的栅极。

在次级侧,为提高系统效率,整流基于SRK1001自适应同步整流控制器。该控制器驱动基于100V STripFET™ F7技术的功率MOSFET STL110N10F7的栅极。

在次级侧驱动功率调节级和USB Type-C® PD接口的CC/CV调节回路始终基于STUSB4761控制器。该控制器提供全硬件USB PD栈的优势,允许符合USB PD标准的稳固、确定且安全的协商。

使用双Transil ESD保护阵列ESDA25L,可使EVLSTCH03-45WPD免受USB Type-C®的破坏性静电放电影响。

该评估板实现了一个具有输出过压、输出欠压、输出过功率和输出短路保护的稳固适配器。该参考设计基于意法半导体的半导体器件,可帮助设计人员开发具有较少物料的适配器,以实现低成本的快速设计。

  • 主要产品优势

    STCH03 - 用于低待机功率适配器的离线PWM控制器

    STCH03是一种准谐振反激控制器,它将HV启动电池和高性能低压PWM控制器芯片整合在同一封装中,可最大限度地降低功耗。此PWM控制器打开初级MOSFET,以便在导通期间将能量储存在反激式变压器的初级绕组中。在初级MOSFET关闭后,以电磁方式将能量传递至反激式变压器的次级绕组,从而传递到次级侧电容和负载。

    SRK1001 - 自适应同步整流控制器,用于反激转换器

    SRK1001控制器设计用于反激式转换器中的次级侧同步整流(SR),适用于QR与混合CCM/DCM固定频率电路中的操作。

    STUSB4761 - 独立USB PD控制器,带面向AC/DC应用的集成式CC/CV

    STUSB4761处理USB type-C和Power Delivery提供商设备。借助存储在内部非易失性存储器中的默认参数,STUSB4761最多可实现5个PDO,以便在没有任何内部或外部软件的情况下(自动运行模式),与sink自主协商Power Delivery协议。CC/CV稳压回路允许以最低的BOM成本实现完全调节的电源管理单元(AC/DC)。自动过热保护机制允许与SINK重新协商掉电,以控制和降低异常温升,保护应用、充电设备和环境。

  • All Features_zh

    • USB-IF认证
    • USB Type-C PD 3.0参考:
      • 电源模块EVLSTCH03-45WPD TID:2071
    • PD控制器STUSB4761 TID:2070
    • 能效满足所有DOE和 UE CoC要求
    • 支持自适应同步整流的隔离式准谐振反激拓扑
    • 可编程输出电压与电流保护
    • 安全性符合EN60065
    • EMI:根据EN55022 B类
    • 符合RoHS标准