Loading spinner

RHFL4913A

批量生产
Design Win

抗辐照3.0 A可调正电压稳压器

下载数据手册

产品概述

描述

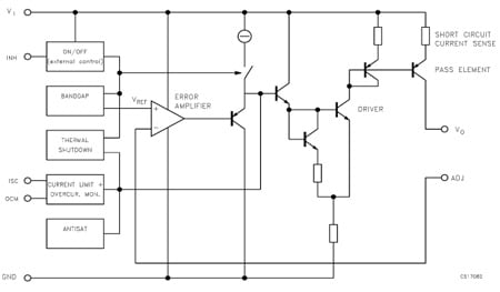
The RHFL4913A is a high-performance adjustable positive voltage regulator, able to provide up to 2 A in Flat-16P and up to 3 A in SMD5C from a 3 to 12 Volt input voltage. The Flat-16P features a bottom metalization to maximize power dissipation.

The RHFL4913A features exceptional radiation hardness in both total ionization dose and single effect event. Both packages are made in ceramic and are hermetically sealed, allowing the product to be QML-V qualified for use in space. Its high reliability makes it also ideal for civil nuclear and other harsh environments.

  • 所有功能

    • Operating input voltage from 3 V to 12 V
    • Adjustable output voltage
    • 3 A maximum guaranteed output current in SMD5C package, 2 A in Flat-16P
    • Very low dropout voltage: 350 mV typ. @ 400 mA
    • Embedded overtemperature and overcurrent protection
    • Adjustable overcurrent limitation
    • Very low noise: 40 µVRMS (10 Hz-100 kHz)
    • Output overload monitoring/signalling
    • Inhibit (ON/OFF) TTL-compatible control
    • Programmable output short-circuit current
    • Remote sensing operation
    • Low quiescent current: 1.5 mA typ. @ no load, 150 µA in shutdown
    • Radiation hardness
      • TID : 300 krad(Si) RHA, ELDRS free up to 300 krad(Si)
      • SEL free up to 120 MeV.cm2/mg
      • SEU and SEFI immune up to 120 MeV.cm2/mg
    • SET characterized
    • QML-V qualified, SMD# 5962F02524

电路原理图

EDA符号、封装和3D模型

意法半导体 - RHFL4913A

Speed up your design by downloading all the EDA symbols, footprints and 3D models for your application. You have access to a large number of CAD formats to fit with your design toolchain.

Please select one model supplier :

Symbols

符号

Footprints

封装

3D model

3D模型

质量与可靠性

产品型号 Marketing Status 等级规格 符合RoHS级别 Longevity Commitment Longevity Starting Date 材料声明**
RHFL4913KPA-01V
批量生产
Flat-16P 工业 N/A - -
RHFL4913KPA-02V
批量生产
Flat-16P 工业 N/A - -
RHFL4913KPA1
批量生产
Flat-16P 工业 N/A - -
RHFL4913SCA07V
批量生产
SMD5C 工业 N/A - -
RHFL4913SCA1
批量生产
SMD5C 工业 N/A - -

RHFL4913KPA-01V

Package:

Flat-16P

Material Declaration**:

PDF XML

Marketing Status

批量生产

Package

Flat-16P

Grade

Industrial

RoHS Compliance Grade

N/A

RHFL4913KPA-02V

Package:

Flat-16P

Material Declaration**:

Marketing Status

批量生产

Package

Flat-16P

Grade

Industrial

RoHS Compliance Grade

N/A

RHFL4913KPA1

Package:

Flat-16P

Material Declaration**:

Marketing Status

批量生产

Package

Flat-16P

Grade

Industrial

RoHS Compliance Grade

N/A

RHFL4913SCA07V

Package:

SMD5C

Material Declaration**:

PDF XML

Marketing Status

批量生产

Package

SMD5C

Grade

Industrial

RoHS Compliance Grade

N/A

RHFL4913SCA1

Package:

SMD5C

Material Declaration**:

Marketing Status

批量生产

Package

SMD5C

Grade

Industrial

RoHS Compliance Grade

N/A

(**) st.com上提供的材料声明表单可能是基于包装系列中最常用的封装的通用文档。因此,它们可能不是100%适用于特定的设备。有关特定设备的信息,请联系 销售支持

样片和购买

Loading...
Swipe or click the button to explore more details Don't show this again
产品型号
供货状态
Budgetary Price (US$)*/Qty
从ST订购
Order from distributors
包装类型
RoHS
Country of Origin
ECCN (US)
ECCN (EU)
Operating temperature (°C)
Package: Product Marking
SMD PIN/Detailed Spec
Quality Level
Lead Finish
Mass (g)
最小值
最大值
RHFL4913KPA1
Available at distributors

经销商的可用性 RHFL4913KPA1

代理商名称
地区 库存 最小订购量 第三方链接

代理商库存报告日期:

无法联系到经销商,请联系我们的销售办事处

RHFL4913SCA1
Available at distributors

经销商的可用性 RHFL4913SCA1

代理商名称
地区 库存 最小订购量 第三方链接

代理商库存报告日期:

无法联系到经销商,请联系我们的销售办事处

RHFL4913SCA07V
Available at distributors

经销商的可用性 RHFL4913SCA07V

代理商名称
地区 库存 最小订购量 第三方链接

代理商库存报告日期:

无法联系到经销商,请联系我们的销售办事处

RHFL4913KPA-01V
Available at distributors

经销商的可用性 RHFL4913KPA-01V

代理商名称
地区 库存 最小订购量 第三方链接

代理商库存报告日期:

无法联系到经销商,请联系我们的销售办事处

RHFL4913KPA-02V
Available at distributors

经销商的可用性 RHFL4913KPA-02V

代理商名称
地区 库存 最小订购量 第三方链接

代理商库存报告日期:

无法联系到经销商,请联系我们的销售办事处

RHFL4913KPA1 批量生产

Budgetary Price (US$)*/Qty:
-
包:
包装类型:
RoHS:
Country of Origin:
ECCN (US):
ECCN (EU):

产品型号:

RHFL4913KPA1

Operating Temperature (°C)

Min:

Max:

Package: Product Marking:

RHFL4913KPA1

SMD PIN/Detailed Spec:

-

Quality Level:

Engineering Model

Lead Finish:

Gold

Mass (g):

0.7

代理商名称

代理商库存报告日期:

RHFL4913SCA1 批量生产

Budgetary Price (US$)*/Qty:
-
包:
包装类型:
RoHS:
Country of Origin:
ECCN (US):
ECCN (EU):

产品型号:

RHFL4913SCA1

Operating Temperature (°C)

Min:

Max:

Package: Product Marking:

RHFL4913SCA1

SMD PIN/Detailed Spec:

-

Quality Level:

Engineering Model

Lead Finish:

Gold

Mass (g):

2.5

代理商名称

代理商库存报告日期:

RHFL4913SCA07V 批量生产

Budgetary Price (US$)*/Qty:
-
包:
包装类型:
RoHS:
Country of Origin:
ECCN (US):
ECCN (EU):

产品型号:

RHFL4913SCA07V

Operating Temperature (°C)

Min:

Max:

Package: Product Marking:

5962F0252403VUC

SMD PIN/Detailed Spec:

5962F0252403VUC

Quality Level:

QML-V Flight

Lead Finish:

Gold

Mass (g):

2.5

代理商名称

代理商库存报告日期:

RHFL4913KPA-01V 批量生产

Budgetary Price (US$)*/Qty:
-
包:
包装类型:
RoHS:
Country of Origin:
ECCN (US):
ECCN (EU):

产品型号:

RHFL4913KPA-01V

Operating Temperature (°C)

Min:

Max:

Package: Product Marking:

5962F0252401VXC

SMD PIN/Detailed Spec:

5962F0252401VXC

Quality Level:

QML-V Flight

Lead Finish:

Gold

Mass (g):

0.7

代理商名称

代理商库存报告日期:

RHFL4913KPA-02V 批量生产

Budgetary Price (US$)*/Qty:
-
包:
包装类型:
RoHS:
Country of Origin:
ECCN (US):
ECCN (EU):

产品型号:

RHFL4913KPA-02V

Operating Temperature (°C)

Min:

Max:

Package: Product Marking:

5962F0252401VXA

SMD PIN/Detailed Spec:

5962F0252401VXA

Quality Level:

QML-V Flight

Lead Finish:

Solder Dip

Mass (g):

0.7

代理商名称

代理商库存报告日期:

Swipe or click the button to explore more details Don't show this again

(*) 建议转售单价(美元)仅用于预算用途。如需以当地货币计价的报价,请联系您当地的 ST销售办事处 或我们的 经销商