Loading spinner

SL-SMACH15V1

批量生产
Design Win

15W 5V USB适配器

解决方案说明

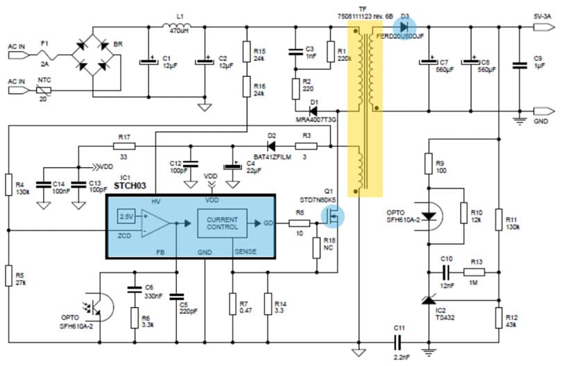
这款15 W (5 V-3 A)宽范围市电USB电源适配器解决方案基于STCH03电流模式准谐振控制器,将高性能、低压PWM控制器芯片和650 V HV启动单元整合在同一封装中。开关控制器通过初级感应反馈提供恒定输出电流(CC)调节。

该解决方案可维持精确的输出电流调节,而无需专用电流参考IC或电流传感器,并提供一整套保护,包括输出过电压(OVP)和欠压(UVP)保护、变压器饱和次级二极管短路保护,可显著提高最终产品的安全性与可靠性。

该解决方案的架构基于由以下部分组成的单端QR反激转换器:(i) 输入级,带前端交流整流器、低成本EMI滤波器、用于确保转换器安全运行的低成本EMI滤波器、熔丝和NTC;(ii) RCD缓冲网络,能够在关断时,通过限制泄漏电感电压尖峰和耗散相应的能量来保护功率MOSFET;(iii) 功率级与控制级,带STD7N80K5 N沟道800V,0.95Ω MDmesh K5功率MOSFET,采用DPAK封装,连接至HF变压器并由STCH03 PWM控制器驱动 - 以最少数量的外部元件实现了恒定电压(CV)与恒定电流(CC)操作;(iv) 输出级,旨在实现高效率次级侧整流,基于FERD20U50DJF 50V, 20A场效应整流二极管(FERD),采用Power FLAT封装,并向初级PWM IC馈送输出电压反馈信号。

这种高功率密度、高效率电源解决方案能够满足节能标准(EuCoC rev.5 – Tier 2和DOE USA的EPS),并具有低待机功率(在230 VAC时低于15 mW),符合EN55022-Class-B传导噪声排放规定和IEC61000抗扰性标准。

 

  • 主要产品优势

    STCH03 - 高效稳压器

    STCH03是带完全集成的初级侧恒定电流输出调节(CC)的电流模式PWM控制器。它专为离线式准谐振ZVS反激式转换器而设计(例如此解决方案),并有助于实现最高效率和极低的功耗。根据输出负载水平,控制器支持三种不同的模式,以便优化导通和开关损耗,并最大限度地降低输出功耗,使解决方案能够符合最严苛的节能规范。 

    • 重载时的QR模式 
    • 中/轻负载时的跃谷模式 
    • 在极轻负载下或无负载下的突发模式 

    设备也提供输出过电压保护(OVP)、过热保护(OTP)和启动暂停模式保护(当变压器饱和或次级二极管失效时将调用此保护)以及输出欠压保护(UVP)(在输出短路时限制平均输出电流)。

    STD7N80K5 - 800V功率MOSFET

    初级侧功率开关为N沟道800V, 0.95 Ω典型值功率MOSFET,属于MDmesh K5系列,采用意法半导体一流的超结VHV MOSFET技术,可确保反激式转换器的最佳效率、稳健性与安全裕度,并可以减小漏极缓冲电路的尺寸。这一革命性、耐雪崩、高压功率MOSFET 技术以创新专有的垂直工艺为基础。结果能够在超高BVdss下显著降低导通电阻,超低栅极电荷适用于需要高开关速度、出色的功率密度、高效率以及在超高BVdss下具有无与伦比的稳健性的应用。所选DPAK封装有助于以纤薄的尺寸实现高功率密度。

    一流的FERD20U50DJF整流器

    FERD20U50采用PowerFLAT™ 5x6封装,用于次级侧整流。这种50V/20A二极管基于专有工艺,对于给定的芯片表面,能达到最佳的VF/IR折中。此类二极管相比于传统的肖特基结构二极管,在相同的额定电压和电流下展示了更好的固有性能。它将更低的VF二极管以及对漏电流的更好控制相结合,集成在更小的晶片中,令设计者们能实现更高的效率、更简单的热设计、更小的封装,和更高的应用紧凑性,具有潜在的成本优势。

  • All Features_zh

    • 通用交流电压输入范围:90 VAC到264 VAC
    • 输出范围:5 V-3 A连续工作
    • 通过CC初级感应实现恒定电压(CV)与恒定电流(CC)操作
    • 输出过电压和短路保护
    • 230 VAC下的待机输入功率<15 mW
    • 智能功率管理可最大限度地提高整个输出功率范围的效率
    • 符合严苛的能耗规范:EuCoC rev.5 – Tier 2和DOE USA的EPS
    • EMI:根据EN55022 B类
    • ESD抗噪测试:符合IEC 61000-4-2
    • 浪涌抗噪测试:符合IEC 61000-4-5
    • 突发抗噪测试:符合IEC 61000-4-4
    • 小型尺寸:44x35x15 mm