Loading spinner

STM1831

批量生产
Design Win

具有感应输入和外部延迟电容器的电压检测器

下载数据手册

产品概述

描述

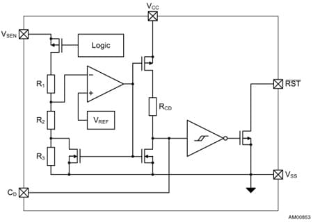
The STM1831 is a voltage detector with very low current consumption. It monitors a voltage on a separate input pin (VSEN), which is fully functional even if the monitored voltage goes down to 0 V. In addition, the delay of the output can be adjusted by an external capacitor.

  • 所有功能

    • Voltage monitored on separate sense input VSEN
    • Factory-trimmed voltage thresholds in 100 mV increments from 1.6 V to 5.7 V
    • ±2% voltage threshold accuracy
    • Operating voltage 1.6 V to 6.0 V
    • Open drain output
    • Low supply current of 0.8 μA (typ.)
    • Time delay programmable by external capacitor
    • Power supply transient immunity
    • Available in SOT23-5 package
    • Operating temperature –40 to 85 °C

电路原理图

EDA符号、封装和3D模型

意法半导体 - STM1831

Speed up your design by downloading all the EDA symbols, footprints and 3D models for your application. You have access to a large number of CAD formats to fit with your design toolchain.

Please select one model supplier :

Symbols

符号

Footprints

封装

3D model

3D模型

质量与可靠性

产品型号 Marketing Status 等级规格 符合RoHS级别 Longevity Commitment Longevity Starting Date 材料声明**
STM1831L24WY6F
批量生产
SOT23-5L 工业 Ecopack3 - -

STM1831L24WY6F

Package:

SOT23-5L

Material Declaration**:

PDF XML

Marketing Status

批量生产

Package

SOT23-5L

Grade

Industrial

RoHS Compliance Grade

Ecopack3

(**) st.com上提供的材料声明表单可能是基于包装系列中最常用的封装的通用文档。因此,它们可能不是100%适用于特定的设备。有关特定设备的信息,请联系 销售支持

样片和购买

Loading...
Swipe or click the button to explore more details Don't show this again
产品型号
供货状态
Budgetary Price (US$)*/Qty
从ST订购
Order from distributors
包装类型
RoHS
Country of Origin
ECCN (US)
ECCN (EU)
Operating temperature (°C)
最小值
最大值
STM1831L24WY6F
Available at distributors

经销商的可用性 STM1831L24WY6F

代理商名称
地区 库存 最小订购量 第三方链接

代理商库存报告日期:

无法联系到经销商,请联系我们的销售办事处

STM1831L24WY6F 批量生产

Budgetary Price (US$)*/Qty:
-
包:
包装类型:
RoHS:
Country of Origin:
ECCN (US):
ECCN (EU):

产品型号:

STM1831L24WY6F

Operating Temperature (°C)

Min:

Max:

代理商名称

代理商库存报告日期:

Swipe or click the button to explore more details Don't show this again

(*) 建议转售单价(美元)仅用于预算用途。如需以当地货币计价的报价,请联系您当地的 ST销售办事处 或我们的 经销商