Loading spinner

VIPER53-E

批量生产
Design Win

固定频率离线转换器

下载数据手册 Order Direct

产品概述

描述

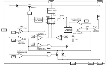
The VIPer53-E combines an enhanced current mode PWM controller with a high voltage MDMesh Power Mosfet in the same package. Typical applications cover offline power supplies with a secondary power capability ranging up to 30W in wide range input voltage, or 50W in single European voltage range and DIP-8 package, with the following benefits: Overload and short circuit controlled by feedback monitoring and delayed device reset. Efficient standby mode by enhanced pulse skipping. Primary regulation or secondary loop failure protection through high gain error amplifier.

  • 所有功能

    • High voltage start-up current source
    • Undervoltage lockout with Hysteresis
    • Overload and short-circuit control
    • Switching frequency up to 300kHz
    • Current mode control with adjustable limitation
    • Current limitation
    • Automatic burst mode in standby condition (“Blue Angel“ compliant )
    • Overtemperature protection
    • Soft start and shut-down control

电路原理图

EDA符号、封装和3D模型

意法半导体 - VIPER53-E

Speed up your design by downloading all the EDA symbols, footprints and 3D models for your application. You have access to a large number of CAD formats to fit with your design toolchain.

Please select one model supplier :

Symbols

符号

Footprints

封装

3D model

3D模型

质量与可靠性

产品型号 Marketing Status 等级规格 符合RoHS级别 Longevity Commitment Longevity Starting Date 材料声明**
VIPER53DIP-E
批量生产
DIP-8 工业 Ecopack1 - -

VIPER53DIP-E

Package:

DIP-8

Material Declaration**:

Marketing Status

批量生产

Package

DIP-8

Grade

Industrial

RoHS Compliance Grade

Ecopack1

(**) st.com上提供的材料声明表单可能是基于包装系列中最常用的封装的通用文档。因此,它们可能不是100%适用于特定的设备。有关特定设备的信息,请联系 销售支持

样片和购买

Loading...
Swipe or click the button to explore more details Don't show this again
产品型号
供货状态
Budgetary Price (US$)*/Qty
从ST订购
Order from distributors
包装类型
RoHS
Country of Origin
ECCN (US)
ECCN (EU)
Transistor Breakdown Voltage (V) (min)
Drain Current (A) (nom)
RDS(on) (Ω) (max)
VIPER53DIP-E
Available at distributors

经销商的可用性 VIPER53DIP-E

代理商名称
地区 库存 最小订购量 第三方链接

代理商库存报告日期:

无法联系到经销商,请联系我们的销售办事处

VIPER53DIP-E 批量生产

Budgetary Price (US$)*/Qty:
-
包:
包装类型:
RoHS:
Country of Origin:
ECCN (US):
ECCN (EU):

产品型号:

VIPER53DIP-E

Transistor Breakdown Voltage (V) (min):

620

Drain Current (A) (nom):

2

RDS(on) (Ω) (max):

1

代理商名称

代理商库存报告日期:

Swipe or click the button to explore more details Don't show this again

(*) 建议转售单价(美元)仅用于预算用途。如需以当地货币计价的报价,请联系您当地的 ST销售办事处 或我们的 经销商