Loading spinner

VIPER22A-E

批量生产
Design Win

固定频率离线转换器

下载数据手册 Order Direct

产品概述

描述

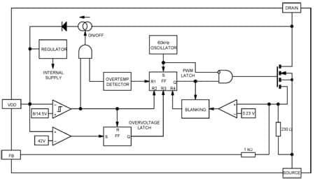
The VIPer22A-E combines a dedicated current mode PWM controller with a high voltage power MOSFET on the same silicon chip.

Typical applications cover off line power supplies for battery charger adapters, standby power supplies for TV or monitors, auxiliary supplies for motor control, etc. The internal control circuit offers the following benefits:

Large input voltage range on the VDDpin accommodates changes in auxiliary supply voltage. This feature is well adapted to battery charger adapter configurations.

Automatic burst mode in low load condition.

Overvoltage protection in HICCUP mode.

  • 所有功能

    • Fixed 60 kHz switching frequency
    • 9 V to 38 V wide range VDDvoltage
    • Current mode control
    • Auxiliary undervoltage lockout with hysteresis
    • High voltage start-up current source
    • Overtemperature, overcurrent and overvoltage protection with auto-restart

电路原理图

您可能还会喜欢...

EDA符号、封装和3D模型

意法半导体 - VIPER22A-E

Speed up your design by downloading all the EDA symbols, footprints and 3D models for your application. You have access to a large number of CAD formats to fit with your design toolchain.

Please select one model supplier :

Symbols

符号

Footprints

封装

3D model

3D模型

质量与可靠性

产品型号 Marketing Status 等级规格 符合RoHS级别 Longevity Commitment Longevity Starting Date 材料声明**
VIPER22ASTR-E
批量生产
SO-8 工业 Ecopack2 - -

VIPER22ASTR-E

Package:

SO-8

Material Declaration**:

PDF XML

Marketing Status

批量生产

Package

SO-8

Grade

Industrial

RoHS Compliance Grade

Ecopack2

(**) st.com上提供的材料声明表单可能是基于包装系列中最常用的封装的通用文档。因此,它们可能不是100%适用于特定的设备。有关特定设备的信息,请联系 销售支持

样片和购买

Loading...
Swipe or click the button to explore more details Don't show this again
产品型号
供货状态
Budgetary Price (US$)*/Qty
从ST订购
Order from distributors
包装类型
RoHS
Country of Origin
ECCN (US)
ECCN (EU)
Operating temperature (°C)
Transistor Breakdown Voltage (V) (min)
Drain Current (A) (nom)
RDS(on) (Ω) (max)
最小值
最大值
VIPER22ASTR-E
Available at distributors

经销商的可用性 VIPER22ASTR-E

代理商名称
地区 库存 最小订购量 第三方链接

代理商库存报告日期:

无法联系到经销商,请联系我们的销售办事处

VIPER22ASTR-E 批量生产

Budgetary Price (US$)*/Qty:
-
包:
包装类型:
RoHS:
Country of Origin:
ECCN (US):
ECCN (EU):

产品型号:

VIPER22ASTR-E

Operating Temperature (°C)

Min:

Max:

Transistor Breakdown Voltage (V) (min):

730

Drain Current (A) (nom):

0.7

RDS(on) (Ω) (max):

17

代理商名称

代理商库存报告日期:

Swipe or click the button to explore more details Don't show this again

(*) 建议转售单价(美元)仅用于预算用途。如需以当地货币计价的报价,请联系您当地的 ST销售办事处 或我们的 经销商