VIPER15
Obsolete
Design Win
VIPerPlus family: quasi-resonant high performance off line high voltage converter

Download datasheet

Product overview

描述

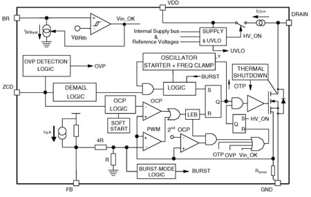
The device is an off-line converter with an 800 V rugged power section, a PWM control, double levels of overcurrent protection, overvoltage and overload protections, hysteretic thermal protection, soft-start and safe auto-restart after any fault condition removal. Burst mode operation and device very low consumption helps to meet the standby energy saving regulations. The quasi-resonant feature reduces EMI filter cost. Brown-out and brown-in function protects the switch mode power supply when the rectified input voltage level is below the normal minimum level specified for the system. The high voltage start-up circuit is embedded in the device.

  • All features

    • 800 V avalanche rugged power section
    • Quasi-resonant (QR) control for valley switching operation
    • Standby power < 50 mW at 265 Vac
    • Limiting current with adjustable set point
    • Adjustable and accurate overvoltage protection
    • On-board soft-start
    • Safe auto-restart after a fault condition
    • Hysteretic thermal shutdown

电路原理图

EDA Symbols, Footprints and 3D Models

STMicroelectronics - VIPER15

Speed up your design by downloading all the EDA symbols, footprints and 3D models for your application. You have access to a large number of CAD formats to fit with your design toolchain.

Please select one model supplier :

Symbols

Symbols

Footprints

Footprints

3D model

3D models