Loading spinner

UC3845B

批量生产
Design Win

电流模式PWM

下载数据手册 Order Direct

产品概述

描述

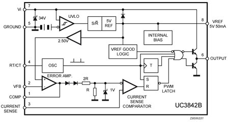
The UC284xB family of control ICs provides the necessary features to implement off-line or DC to DC fixed frequency current mode control schemes with a minimal external parts count. Internally implemented circuits include a trimmed oscillator for precise DUTY CYCLE CONTROL under voltage lockout featuring start-up current less than 0.5mA, a precision reference trimmed for accuracy at the error amp input, logic to insure latched operation, a PWM comparator which also provides current limit control, and a totem pole output stage designed to source or sink high peak current. The output stage, suitable for driving N-Channel MOSFETs, is low in the off-state.

Differences between members of this family are the under-voltage lockout thresholds and maximum duty cycle ranges. The UC2842B and UC2844B have UVLO thresholds of 16V (on) and 10V (off), ideally suited off-line applications The corresponding thresholds for the UC2843B and UC2845B are 8.5V and 7.9V. The UC2842B and UC2843B can operate to duty cycles approaching 100%. A range of the zero to < 50 % is obtained by the UC2844B and UC2845B by the addition of an internal toggle flip flop which blanks the output off every other clock cycle.

  • 所有功能

    • LOW START-UP AND OPERATING CURRENT
    • UNDERVOLTAGE LOCKOUT WITH HYSTERESIS
    • INTERNALLY TRIMMED REFERENCE WITH UNDERVOLTAGE LOCKOUT
    • CURRENT LIMITING
    • TRIMMED OSCILLATOR FOR PRECISE FREQUENCY CONTROL
    • CURRENT MODE OPERATION TO 500kHz
    • OSCILLATOR FREQUENCY GUARANTEED AT 250kHz
    • LATCHING PWM FOR CYCLE-BY-CYCLE
    • HIGH CURRENT TOTEM POLE OUTPUT
    • AUTOMATIC FEED FORWARD COMPENSATION

电路原理图

EDA符号、封装和3D模型

意法半导体 - UC3845B

Speed up your design by downloading all the EDA symbols, footprints and 3D models for your application. You have access to a large number of CAD formats to fit with your design toolchain.

Please select one model supplier :

Symbols

符号

Footprints

封装

3D model

3D模型

质量与可靠性

产品型号 Marketing Status 等级规格 符合RoHS级别 Longevity Commitment Longevity Starting Date 材料声明**
UC3845BD1
批量生产
SO-8 工业 Ecopack2 - -
UC3845BD1013TR
批量生产
SO-8 工业 Ecopack2 - -
UC3845BN
批量生产
DIP-8 工业 Ecopack2 - -

UC3845BD1

Package:

SO-8

Material Declaration**:

PDF XML

Marketing Status

批量生产

Package

SO-8

Grade

Industrial

RoHS Compliance Grade

Ecopack2

UC3845BD1013TR

Package:

SO-8

Material Declaration**:

PDF XML

Marketing Status

批量生产

Package

SO-8

Grade

Industrial

RoHS Compliance Grade

Ecopack2

UC3845BN

Package:

DIP-8

Material Declaration**:

Marketing Status

批量生产

Package

DIP-8

Grade

Industrial

RoHS Compliance Grade

Ecopack2

(**) st.com上提供的材料声明表单可能是基于包装系列中最常用的封装的通用文档。因此,它们可能不是100%适用于特定的设备。有关特定设备的信息,请联系 销售支持

样片和购买

Loading...
Swipe or click the button to explore more details Don't show this again
产品型号
供货状态
Budgetary Price (US$)*/Qty
从ST订购
Order from distributors
包装类型
RoHS
Country of Origin
ECCN (US)
ECCN (EU)
UC3845BN
Available at distributors

经销商的可用性 UC3845BN

代理商名称
地区 库存 最小订购量 第三方链接

代理商库存报告日期:

无法联系到经销商,请联系我们的销售办事处
UC3845BD1
Available at distributors

经销商的可用性 UC3845BD1

代理商名称
地区 库存 最小订购量 第三方链接

代理商库存报告日期:

无法联系到经销商,请联系我们的销售办事处
UC3845BD1013TR
Available at distributors

经销商的可用性 UC3845BD1013TR

代理商名称
地区 库存 最小订购量 第三方链接

代理商库存报告日期:

无法联系到经销商,请联系我们的销售办事处

UC3845BN 批量生产

Budgetary Price (US$)*/Qty:
-
包:
包装类型:
RoHS:
Country of Origin:
ECCN (US):
ECCN (EU):

产品型号:

UC3845BN

代理商名称

代理商库存报告日期:

UC3845BD1 批量生产

Budgetary Price (US$)*/Qty:
-
包:
包装类型:
RoHS:
Country of Origin:
ECCN (US):
ECCN (EU):

产品型号:

UC3845BD1

代理商名称

代理商库存报告日期:

UC3845BD1013TR 批量生产

Budgetary Price (US$)*/Qty:
-
包:
包装类型:
RoHS:
Country of Origin:
ECCN (US):
ECCN (EU):

产品型号:

UC3845BD1013TR

代理商名称

代理商库存报告日期:

Swipe or click the button to explore more details Don't show this again

(*) 建议转售单价(美元)仅用于预算用途。如需以当地货币计价的报价,请联系您当地的 ST销售办事处 或我们的 经销商