Loading spinner

TD350E

批量生产
Design Win

先进的IGBT/MOSFET驱动器

下载数据手册 Order Direct

产品概述

描述

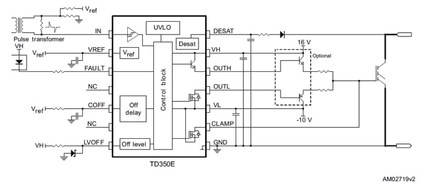
The TD350E device is an advanced gate driver for IGBTs and power MOSFETs. Control and protection functions are included and allow the design of high reliability systems.

The innovative active Miller clamp function eliminates the need for negative gate drive in most applications and allows the use of a simple bootstrap supply for the high side driver.

The device includes a two-level turn-off feature with adjustable level and delay. This function protects against excessive overvoltage at turn-off in case of overcurrent or short-circuit conditions. The same delay set in the two-level turn-off feature is applied at turn-on to prevent pulse width distortion.

The device also includes IGBT desaturation protection and a FAULT status output, and is compatible with both pulse transformer and optocoupler signals.

  • 所有功能

    • 1.5 A source/2.3 A sink (typ.) gate drive
    • Active Miller clamp feature
    • Two-level turn-off with adjustable level and delay
    • Desaturation detection
    • Fault status output
    • Negative gate drive capability
    • Input compatible with pulse transformer or optocoupler
    • Separate sink and source outputs for easy gate driving
    • UVLO protection
    • 2 kV ESD protection (HBM)

电路原理图

您可能还会喜欢...

EDA符号、封装和3D模型

意法半导体 - TD350E

Speed up your design by downloading all the EDA symbols, footprints and 3D models for your application. You have access to a large number of CAD formats to fit with your design toolchain.

Please select one model supplier :

Symbols

符号

Footprints

封装

3D model

3D模型

质量与可靠性

产品型号 Marketing Status 等级规格 符合RoHS级别 Longevity Commitment Longevity Starting Date 材料声明**
TD350E
批量生产
SO-14 工业 Ecopack2 - -
TD350ETR
批量生产
SO-14 工业 Ecopack2 - -

TD350E

Package:

SO-14

Material Declaration**:

PDF XML

Marketing Status

批量生产

Package

SO-14

Grade

Industrial

RoHS Compliance Grade

Ecopack2

TD350ETR

Package:

SO-14

Material Declaration**:

PDF XML

Marketing Status

批量生产

Package

SO-14

Grade

Industrial

RoHS Compliance Grade

Ecopack2

(**) st.com上提供的材料声明表单可能是基于包装系列中最常用的封装的通用文档。因此,它们可能不是100%适用于特定的设备。有关特定设备的信息,请联系 销售支持

样片和购买

Loading...
Swipe or click the button to explore more details Don't show this again
产品型号
供货状态
Budgetary Price (US$)*/Qty
从ST订购
Order from distributors
包装类型
RoHS
Country of Origin
ECCN (US)
ECCN (EU)
Operating temperature (°C)
Rth (°C/W) (typ) (Junction To Ambient)
最小值
最大值
TD350ETR
Available at distributors

经销商的可用性 TD350ETR

代理商名称
地区 库存 最小订购量 第三方链接

代理商库存报告日期:

无法联系到经销商,请联系我们的销售办事处

TD350E
Available at distributors

经销商的可用性 TD350E

代理商名称
地区 库存 最小订购量 第三方链接

代理商库存报告日期:

无法联系到经销商,请联系我们的销售办事处

TD350ETR 批量生产

Budgetary Price (US$)*/Qty:
-
包:
包装类型:
RoHS:
Country of Origin:
ECCN (US):
ECCN (EU):

产品型号:

TD350ETR

Operating Temperature (°C)

Min:

Max:

Rth (°C/W) (typ) (Junction To Ambient):

-

代理商名称

代理商库存报告日期:

TD350E 批量生产

Budgetary Price (US$)*/Qty:
-
包:
包装类型:
RoHS:
Country of Origin:
ECCN (US):
ECCN (EU):

产品型号:

TD350E

Operating Temperature (°C)

Min:

Max:

Rth (°C/W) (typ) (Junction To Ambient):

-

代理商名称

代理商库存报告日期:

Swipe or click the button to explore more details Don't show this again

(*) 建议转售单价(美元)仅用于预算用途。如需以当地货币计价的报价,请联系您当地的 ST销售办事处 或我们的 经销商