Loading spinner

LNBH23L

已停产
Design Win

LNB供电和控制IC,带升压和I2C接口

下载数据手册

产品概述

描述

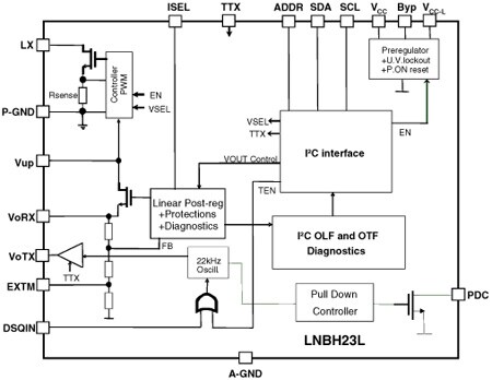
Intended for analog and digital satellite receivers, the LNBH23L is a monolithic voltage regulator and interface IC, assembled in QFN32 5 x 5 specifically designed to provide the 13 / 18 V power supply and the 22 kHz tone signalling to the LNB down-converter in the antenna dish or to the multi-switch box. In this application field, it offers a complete solution with extremely low component count, low power dissipation together with simple design and I²C standard interfacing.

  • 所有功能

    • Complete interface between LNB and I²C bus
    • Built-in DC-DC converter for single 12 V supply operation and high efficiency (typ. 93% @ 0.5 A)
    • Selectable output current limit by external resistor
    • Compliant with main satellite receivers output voltage specification
    • Auxiliary modulation input (EXTM pin) facilitates DiSEqC™ 1.X encoding
    • Accurate built-in 22 kHz tone generator suits widely accepted standards
    • Low-drop post regulator and high efficiency step-up PWM with integrated power NMOS allow low power losses
    • Overload and over-temperature internal protections with I²C diagnostic bits
    • LNB short circuit dynamic protection
    • ± 4 kV ESD tolerant on output power pins

电路原理图

EDA符号、封装和3D模型

意法半导体 - LNBH23L

Speed up your design by downloading all the EDA symbols, footprints and 3D models for your application. You have access to a large number of CAD formats to fit with your design toolchain.

Please select one model supplier :

Symbols

符号

Footprints

封装

3D model

3D模型