Loading spinner

L6599AT

批量生产
Design Win

改进的高压谐振控制器

下载数据手册 Order Direct

产品概述

描述

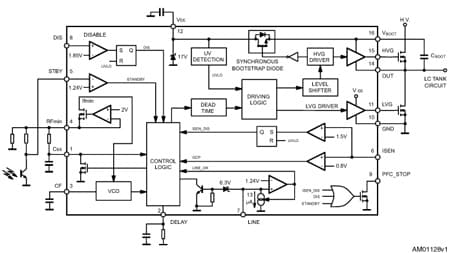
The L6599AT is an improved revision of the previous L6599A. It is a double-ended controller specific to series-resonant half bridge topology. It provides 50% complementary duty cycle: the high-side switch and the low-side switch are driven ON/OFF 180° out-of-phase for exactly the same time. Output voltage regulation is obtained by modulating the operating frequency. A fixed deadtime inserted between the turn-off of one switch and the turn-on of the other guarantees soft-switching and enables high-frequency operation.

To drive the high-side switch with the bootstrap approach, the IC incorporates a high voltage floating structure able to withstand more than 600 V with a synchronous-driven high voltage DMOS that replaces the external fast-recovery bootstrap diode.

The IC enables the designer to set the operating frequency range of the converter by means of an externally programmable oscillator.

At startup, to prevent uncontrolled inrush current, the switching frequency starts from a programmable maximum value and progressively decays until it reaches the steady-state value determined by the control loop. This frequency shift is non-linear to minimize output voltage overshoots; its duration is programmable as well.

At light load the IC may enter a controlled burst mode operation that keeps the converter input consumption to a minimum.

IC functions include a not-latched active-low disable input with current hysteresis useful for power sequencing or for brownout protection, a current sense input for OCP with frequency shift and delayed shutdown with automatic restart. A higher level OCP latches off the IC if the first-level protection is not sufficient to control the primary current. Their combination offers complete protection against overload and short-circuits. An additional latched disable input (DIS) allows easy implementation of OTP and/or OVP.

An interface with the PFC controller is provided that enables the pre-regulator to be switched off during fault conditions, such as OCP shutdown and DIS high, or during burst mode operation.

  • 所有功能

    • 50% duty cycle, variable frequency control of resonant half bridge
    • High accuracy oscillator
    • Up to 500 kHz operating frequency
    • Two-level OCP: frequency-shift and latched shutdown
    • Interface with PFC controller
    • Latched disable input
    • Burst mode operation at light load
    • Input for power-ON/OFF sequencing or brownout protection
    • Non-linear soft-start for monotonic output voltage rise
    • 600 V - rail compatible high-side gate driver with integrated bootstrap diode and high dv/dt immunity
    • -300/700 mA high-side and low-side gate drivers with UVLO pull-down
    • Guaranteed for extreme temperature ranges

电路原理图

您可能还会喜欢...

EDA符号、封装和3D模型

意法半导体 - L6599AT

Speed up your design by downloading all the EDA symbols, footprints and 3D models for your application. You have access to a large number of CAD formats to fit with your design toolchain.

Please select one model supplier :

Symbols

符号

Footprints

封装

3D model

3D模型

质量与可靠性

产品型号 Marketing Status 等级规格 符合RoHS级别 Longevity Commitment Longevity Starting Date 材料声明**
L6599ATD
批量生产
SO-16 工业 Ecopack2 - -
L6599ATDTR
批量生产
SO-16 工业 Ecopack2 - -

L6599ATD

Package:

SO-16

Material Declaration**:

PDF XML

Marketing Status

批量生产

Package

SO-16

Grade

Industrial

RoHS Compliance Grade

Ecopack2

L6599ATDTR

Package:

SO-16

Material Declaration**:

PDF XML

Marketing Status

批量生产

Package

SO-16

Grade

Industrial

RoHS Compliance Grade

Ecopack2

(**) st.com上提供的材料声明表单可能是基于包装系列中最常用的封装的通用文档。因此,它们可能不是100%适用于特定的设备。有关特定设备的信息,请联系 销售支持

样片和购买

Loading...
Swipe or click the button to explore more details Don't show this again
产品型号
供货状态
Budgetary Price (US$)*/Qty
从ST订购
Order from distributors
包装类型
RoHS
Country of Origin
ECCN (US)
ECCN (EU)
L6599ATDTR
Available at distributors

经销商的可用性 L6599ATDTR

代理商名称
地区 库存 最小订购量 第三方链接

代理商库存报告日期:

无法联系到经销商,请联系我们的销售办事处
L6599ATD
Available at distributors

经销商的可用性 L6599ATD

代理商名称
地区 库存 最小订购量 第三方链接

代理商库存报告日期:

无法联系到经销商,请联系我们的销售办事处

L6599ATDTR 批量生产

Budgetary Price (US$)*/Qty:
-
包:
包装类型:
RoHS:
Country of Origin:
ECCN (US):
ECCN (EU):

产品型号:

L6599ATDTR

代理商名称

代理商库存报告日期:

L6599ATD 批量生产

Budgetary Price (US$)*/Qty:
-
包:
包装类型:
RoHS:
Country of Origin:
ECCN (US):
ECCN (EU):

产品型号:

L6599ATD

代理商名称

代理商库存报告日期:

Swipe or click the button to explore more details Don't show this again

(*) 建议转售单价(美元)仅用于预算用途。如需以当地货币计价的报价,请联系您当地的 ST销售办事处 或我们的 经销商