Loading spinner

L6571

批量生产
Design Win

带振荡器的高压半桥驱动器

下载数据手册 Order Direct

产品概述

描述

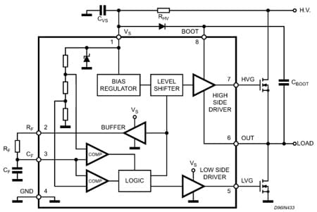
The device is a high voltage half bridge driver with built in oscillator. The frequency of the oscillator can be programmed using external resistor and capacitor. The internal circuitry of the device allows it to be driven also by external logic signal.

The output drivers are designed to drive external n-channel power MOSFET and IGBT. The internal logic assures a dead time to avoid cross-conduction of the power devices.

Two version are available: L6571A and L6571B. They differ in the internal dead time: 1.25µs and 0.72µs (typ.)

  • 所有功能

    • ESD PROTECTION
    • dV/dt IMMUNITY UP TO ±50V/ns
    • PROGRAMMABLE OSCILLATOR FREQUENCY
    • UNDER VOLTAGE LOCKOUT WITH HYSTERESIS
    • HIGH VOLTAGE RAIL UP TO 600V
    • 15.6V ZENER CLAMP ON VS
    • BCD OFF LINE TECHNOLOGY
    • VERY LOW START UP CURRENT: 150µA
    • DEAD TIME 1.25µs (L6571A) or 0.72µs (L6571B)
    • DRIVER CURRENT CAPABILITY: SINK CURRENT = 270mASOURCE CURRENT = 170mA\t

电路原理图

EDA符号、封装和3D模型

意法半导体 - L6571

Speed up your design by downloading all the EDA symbols, footprints and 3D models for your application. You have access to a large number of CAD formats to fit with your design toolchain.

Please select one model supplier :

Symbols

符号

Footprints

封装

3D model

3D模型

质量与可靠性

产品型号 Marketing Status 等级规格 符合RoHS级别 Longevity Commitment Longevity Starting Date 材料声明**
L6571BD
批量生产
SO-8 工业 Ecopack2 - -
L6571BD013TR
批量生产
SO-8 工业 Ecopack2 - -

L6571BD

Package:

SO-8

Material Declaration**:

PDF XML

Marketing Status

批量生产

Package

SO-8

Grade

Industrial

RoHS Compliance Grade

Ecopack2

L6571BD013TR

Package:

SO-8

Material Declaration**:

PDF XML

Marketing Status

批量生产

Package

SO-8

Grade

Industrial

RoHS Compliance Grade

Ecopack2

(**) st.com上提供的材料声明表单可能是基于包装系列中最常用的封装的通用文档。因此,它们可能不是100%适用于特定的设备。有关特定设备的信息,请联系 销售支持

样片和购买

Loading...
Swipe or click the button to explore more details Don't show this again
产品型号
供货状态
Budgetary Price (US$)*/Qty
从ST订购
Order from distributors
包装类型
RoHS
Country of Origin
ECCN (US)
ECCN (EU)
L6571BD
Available at distributors

经销商的可用性 L6571BD

代理商名称
地区 库存 最小订购量 第三方链接

代理商库存报告日期:

无法联系到经销商,请联系我们的销售办事处
L6571BD013TR
Available at distributors

经销商的可用性 L6571BD013TR

代理商名称
地区 库存 最小订购量 第三方链接

代理商库存报告日期:

无法联系到经销商,请联系我们的销售办事处

L6571BD 批量生产

Budgetary Price (US$)*/Qty:
-
包:
包装类型:
RoHS:
Country of Origin:
ECCN (US):
ECCN (EU):

产品型号:

L6571BD

代理商名称

代理商库存报告日期:

L6571BD013TR 批量生产

Budgetary Price (US$)*/Qty:
-
包:
包装类型:
RoHS:
Country of Origin:
ECCN (US):
ECCN (EU):

产品型号:

L6571BD013TR

代理商名称

代理商库存报告日期:

Swipe or click the button to explore more details Don't show this again

(*) 建议转售单价(美元)仅用于预算用途。如需以当地货币计价的报价,请联系您当地的 ST销售办事处 或我们的 经销商