L6520

已停产
Design Win

Low Voltage Smart Ballast Controller

下载数据手册

产品概述

描述

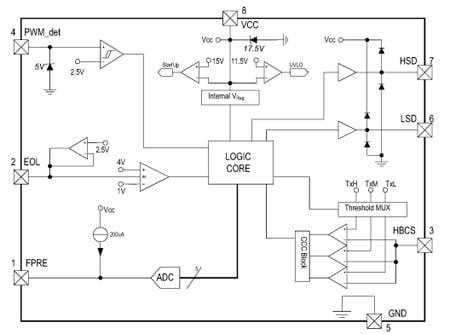
The L6520/1 is the first highly integrated ballast controller in the market able to drive both BJTs and MOSFETs, providing all the necessary protections to ensure the maximum reliability of the application in compliance with major safety and power consumption regulations.

By adopting BJTs switches in the application, the IC allows to replace more expensive MOSFETs, strongly reducing the system cost without compromises.

The IC represents also the best and cost effective solution to replace self oscillating solutions when the key requirement is the reliability of the ballast. The benefits are an increased MTBF and a reduction of the costs due to the return from the field.

The higher level of flexibility and integration provided allows the possibility to quickly design ballast with any kind of lamp topology/size/power, without limitations. Depending on the power of the lamp, the IC can work without PFC, with passive PFC or with active PFC. In the latter case the L6562A from STMicroelectronics is the suggested IC for the most cost effective solution.

The IC is fully programmable using only resistors and offers over current protections, choke saturation control and hard switching protection thanks to a sophisticated current control circuit (CCC). In ignition, the CCC limits both the maximum lamp voltage in case of old or broken lamp, and also the lamp current in case of inductor saturation.

When the IC is driving bipolar transistors, a variable dead time ensures the correct base discharge time avoiding cross conduction phenomena. Moreover, the IC prevents the failure due to the lamp's end of life (EOL).

  • 所有功能

    • Half bridge circuit able to drive both BJT and MOSFET transistors
    • Very accurate oscillator precision in wide operating temperature range
    • BJTs' storage time compensation
    • Preheated start and instant start
    • Hard switching protection
    • Overcurrent / voltage protection
    • Choke saturation control
    • End-of-life protection
    • Programmable without capacitors

电路原理图

EDA符号、封装和3D模型

意法半导体 - L6520

Speed up your design by downloading all the EDA symbols, footprints and 3D models for your application. You have access to a large number of CAD formats to fit with your design toolchain.

Please select one model supplier :

Symbols

符号

Footprints

封装

3D model

3D模型