Loading spinner

L6498

批量生产
Design Win Education Education

高压高侧和低侧2 A栅极驱动器

下载数据手册 Order Direct

产品概述

描述

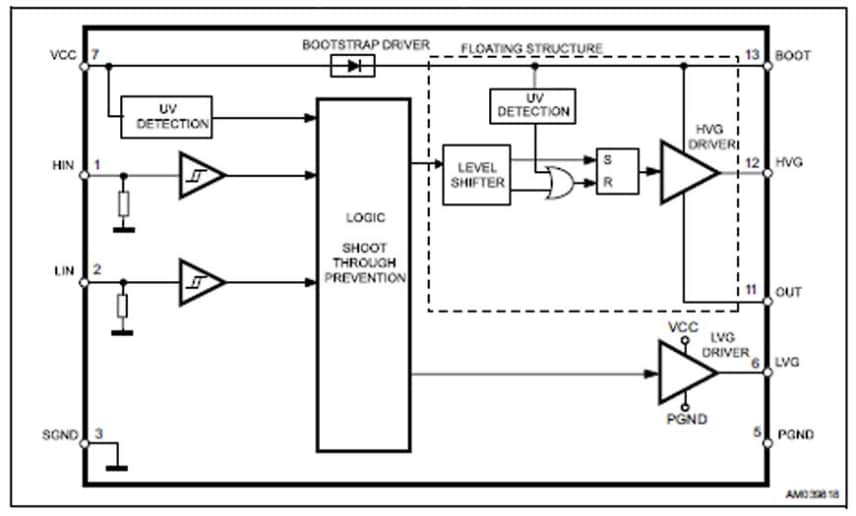
The L6498 is a high voltage device manufactured with the BCD6 “OFF-LINE” technology. It is a single chip half-bridge gate driver for the N-channel power MOSFET or IGBT.

The high-side (floating) section is designed to stand a DC voltage rail up to 500 V, with 600 V transient withstand voltage. The logic inputs are CMOS/TTL compatible down to 3.3 V for easy interfacing control units such as microcontrollers or DSP.

Both device outputs can sink 2.5 A and source 2 A, making the L6498 particularly suited for medium and high capacity power MOSFETs\IGBTs.

The outputs cannot be simultaneously driven high thanks to an integrated interlocking function.

The independent UVLO protection circuits present on both the lower and upper driving sections prevent the power switches from being operated in low efficiency or dangerous conditions.

The integrated bootstrap diode as well as all of the integrated features of this driver make the application PCB design simpler and more compact, and help to reduce the overall bill of material.

  • 所有功能

    • Transient withstand voltage 600 V
    • dV/dt immunity ± 50 V/ns in full temperature range
    • Driver current capability:
      • 2 A source typ. at 25 °C
      • 2.5 A sink typ. at 25 °C
    • Short propagation delay: 85 ns
    • Switching times 25 ns rise/fall with 1 nF load
    • 3.3 V, 5 V TTL/CMOS inputs with hysteresis
    • Integrated bootstrap diode
    • Interlocking function
    • UVLO on both high-side and low-side sections
    • Compact and simplified layout
    • Bill of material reduction
    • Flexible, easy and fast design

电路原理图

您可能还会喜欢...

EDA符号、封装和3D模型

意法半导体 - L6498

Speed up your design by downloading all the EDA symbols, footprints and 3D models for your application. You have access to a large number of CAD formats to fit with your design toolchain.

Please select one model supplier :

Symbols

符号

Footprints

封装

3D model

3D模型

质量与可靠性

产品型号 Marketing Status 等级规格 符合RoHS级别 Longevity Commitment Longevity Starting Date 材料声明**
L6498D
批量生产
SO-8 工业 Ecopack2 15 2025-01-01T00:00:00.000+01:00
L6498DTR
批量生产
SO-8 工业 Ecopack2 15 2025-01-01T00:00:00.000+01:00
L6498LD
批量生产
SO-14 工业 Ecopack2 15 2025-01-01T00:00:00.000+01:00
L6498LDTR
批量生产
SO-14 工业 Ecopack2 15 2025-01-01T00:00:00.000+01:00

L6498D

Package:

SO-8

Material Declaration**:

Marketing Status

批量生产

Package

SO-8

Grade

Industrial

RoHS Compliance Grade

Ecopack2

L6498DTR

Package:

SO-8

Material Declaration**:

Marketing Status

批量生产

Package

SO-8

Grade

Industrial

RoHS Compliance Grade

Ecopack2

L6498LD

Package:

SO-14

Material Declaration**:

PDF XML

Marketing Status

批量生产

Package

SO-14

Grade

Industrial

RoHS Compliance Grade

Ecopack2

L6498LDTR

Package:

SO-14

Material Declaration**:

PDF XML

Marketing Status

批量生产

Package

SO-14

Grade

Industrial

RoHS Compliance Grade

Ecopack2

(**) st.com上提供的材料声明表单可能是基于包装系列中最常用的封装的通用文档。因此,它们可能不是100%适用于特定的设备。有关特定设备的信息,请联系 销售支持

样片和购买

Loading...
Swipe or click the button to explore more details Don't show this again
产品型号
供货状态
Budgetary Price (US$)*/Qty
从ST订购
Order from distributors
包装类型
RoHS
Country of Origin
ECCN (US)
ECCN (EU)
Operating temperature (°C)
最小值
最大值
L6498DTR
Available at distributors

经销商的可用性 L6498DTR

代理商名称
地区 库存 最小订购量 第三方链接

代理商库存报告日期:

无法联系到经销商,请联系我们的销售办事处
L6498LD
Available at distributors

经销商的可用性 L6498LD

代理商名称
地区 库存 最小订购量 第三方链接

代理商库存报告日期:

无法联系到经销商,请联系我们的销售办事处
L6498D
Available at distributors

经销商的可用性 L6498D

代理商名称
地区 库存 最小订购量 第三方链接

代理商库存报告日期:

无法联系到经销商,请联系我们的销售办事处
L6498LDTR
Available at distributors

经销商的可用性 L6498LDTR

代理商名称
地区 库存 最小订购量 第三方链接

代理商库存报告日期:

无法联系到经销商,请联系我们的销售办事处

L6498DTR 批量生产

Budgetary Price (US$)*/Qty:
-
包:
包装类型:
RoHS:
Country of Origin:
ECCN (US):
ECCN (EU):

产品型号:

L6498DTR

Operating Temperature (°C)

Min:

Max:

代理商名称

代理商库存报告日期:

L6498LD 批量生产

Budgetary Price (US$)*/Qty:
-
包:
包装类型:
RoHS:
Country of Origin:
ECCN (US):
ECCN (EU):

产品型号:

L6498LD

Operating Temperature (°C)

Min:

Max:

代理商名称

代理商库存报告日期:

L6498D 批量生产

Budgetary Price (US$)*/Qty:
-
包:
包装类型:
RoHS:
Country of Origin:
ECCN (US):
ECCN (EU):

产品型号:

L6498D

Operating Temperature (°C)

Min:

Max:

代理商名称

代理商库存报告日期:

L6498LDTR 批量生产

Budgetary Price (US$)*/Qty:
-
包:
包装类型:
RoHS:
Country of Origin:
ECCN (US):
ECCN (EU):

产品型号:

L6498LDTR

Operating Temperature (°C)

Min:

Max:

代理商名称

代理商库存报告日期:

Swipe or click the button to explore more details Don't show this again

(*) 建议转售单价(美元)仅用于预算用途。如需以当地货币计价的报价,请联系您当地的 ST销售办事处 或我们的 经销商