Loading spinner

L6390

批量生产
Design Win Education

高压高侧/低侧驱动器

下载数据手册 Order Direct

产品概述

描述

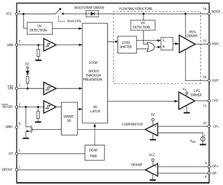
The L6390 is a full featured high voltage device manufactured with the BCD™ “offline” technology. It is a single-chip half-bridge gate driver for N-channel power MOSFETs or IGBTs. The high-side (floating) section is able to work with voltage rail up to 600 V.

Both device outputs can sink and source 430 mA and 290 mA respectively. Prevention from cross conduction is ensured by interlocking and programmable deadtime functions.

The device has dedicated input pins for each output and a shutdown pin. The logic inputs are CMOS/TTL compatible down to 3.3 V for easy interfacing with control devices. Matched delays between low-side and high-side sections guarantee no cycle distortion and allow high frequency operation.

The L6390 embeds an operational amplifier suitable for advanced current sensing in applications such as field oriented motor control or for sensorless BEMF detection. A comparator featuring advanced smartSD function is also integrated in the device, ensuring fast and effective protection against fault events like overcurrent, overtemperature, etc.

The L6390 device features also UVLO protection on both the lower and upper driving sections, preventing the power switches from operating in low efficiency or dangerous conditions.

The integrated bootstrap diode as well as all of the integrated features of this IC make the application PCB design easier, more compact and simple thus reducing the overall bill of material.

The device is available in an SO-16 tube and tape and reel packaging options.

  • 所有功能

    • High voltage rail up to 600 V
    • dV/dt immunity ± 50 V/nsec in full temperature range
    • Driver current capability: 290 mA source, 430 mA sink
    • Switching times 75/35 nsec rise/fall with 1 nF load
    • 3.3 V, 5 V TTL/CMOS inputs with hysteresis
    • Integrated bootstrap diode
    • Operational amplifier for advanced current sensing
    • Comparator for fast fault protection
    • Smart shutdown function
    • Adjustable deadtime
    • Interlocking function
    • Compact and simplified layout
    • Bill of material reduction

电路原理图

您可能还会喜欢...

EDA符号、封装和3D模型

意法半导体 - L6390

Speed up your design by downloading all the EDA symbols, footprints and 3D models for your application. You have access to a large number of CAD formats to fit with your design toolchain.

Please select one model supplier :

Symbols

符号

Footprints

封装

3D model

3D模型

质量与可靠性

产品型号 Marketing Status 等级规格 符合RoHS级别 Longevity Commitment Longevity Starting Date 材料声明**
L6390D
批量生产
SO-16 工业 Ecopack2 15 2025-01-01T00:00:00.000+01:00
L6390DTR
批量生产
SO-16 工业 Ecopack2 15 2025-01-01T00:00:00.000+01:00

L6390D

Package:

SO-16

Material Declaration**:

PDF XML

Marketing Status

批量生产

Package

SO-16

Grade

Industrial

RoHS Compliance Grade

Ecopack2

L6390DTR

Package:

SO-16

Material Declaration**:

PDF XML

Marketing Status

批量生产

Package

SO-16

Grade

Industrial

RoHS Compliance Grade

Ecopack2

(**) st.com上提供的材料声明表单可能是基于包装系列中最常用的封装的通用文档。因此,它们可能不是100%适用于特定的设备。有关特定设备的信息,请联系 销售支持

样片和购买

Loading...
Swipe or click the button to explore more details Don't show this again
产品型号
供货状态
Budgetary Price (US$)*/Qty
从ST订购
Order from distributors
包装类型
RoHS
Country of Origin
ECCN (US)
ECCN (EU)
Operating temperature (°C)
最小值
最大值
L6390DTR
Available at distributors

经销商的可用性 L6390DTR

代理商名称
地区 库存 最小订购量 第三方链接

代理商库存报告日期:

无法联系到经销商,请联系我们的销售办事处
L6390D
Available at distributors

经销商的可用性 L6390D

代理商名称
地区 库存 最小订购量 第三方链接

代理商库存报告日期:

无法联系到经销商,请联系我们的销售办事处

L6390DTR 批量生产

Budgetary Price (US$)*/Qty:
-
包:
包装类型:
RoHS:
Country of Origin:
ECCN (US):
ECCN (EU):

产品型号:

L6390DTR

Operating Temperature (°C)

Min:

Max:

代理商名称

代理商库存报告日期:

L6390D 批量生产

Budgetary Price (US$)*/Qty:
-
包:
包装类型:
RoHS:
Country of Origin:
ECCN (US):
ECCN (EU):

产品型号:

L6390D

Operating Temperature (°C)

Min:

Max:

代理商名称

代理商库存报告日期:

Swipe or click the button to explore more details Don't show this again

(*) 建议转售单价(美元)仅用于预算用途。如需以当地货币计价的报价,请联系您当地的 ST销售办事处 或我们的 经销商