Loading spinner

L4981

批量生产
Design Win

L4981A:固定频率,平均电流模式; L4981B:线性调制频率,平均电流模式

下载数据手册 Order Direct

产品概述

描述

The L4981 I.C. provides the necessary features to achieve a very high power factor up to 0.99.

Realized in BCD 60II technology this power factor corrector (PFC) pre-regulator contains all the control functions for designing a high efficiency-mode power supply with sinusoidal line current consumption.

The L4981 can be easily used in systems with mains voltages between 85V to 265V without anyline switch. This new PFC offers the possibility to work at fixed frequency (L4981A) or modulated frequency (L4981B) optimizing the size of the input filter; both the operating frequency modes working with an average current mode PWM controller, maintaining sinusoidal line current without slope compensation.

Besides power MOSFET gate driver, precise voltage reference (externally available), error amplifier, under voltage lockout, current sense and the soft start are included. To limit the number of the external components, the device integrates protections as overvoltage and overcurrent. The overcurrent level can be programmed using simple resistor for L4981A. For a better precision and for L4981B an external divider must be used.

  • 所有功能

    • PRECISE 2% ON CHIP REFERENCE EXTERNALLY AVAILABLE
    • OVERVOLTAGE, OVERCURRENT PROTECTION
    • SOFT START
    • LOW START-UP CURRENT (0.3mA TYP.)
    • HIGH CURRENT BIPOLAR AND DMOS TOTEM POLE OUTPUT
    • CONTROL BOOST PWM UP TO 0.99P.F.
    • UNIVERSAL INPUT MAINS
    • LIMIT LINE CURRENT DISTORTION TO < 5%
    • AVERAGE CURRENT MODE PWM FOR MINIMUM NOISE SENSITIVITY
    • UNDER VOLTAGE LOCKOUT WITH HYSTERESIS AND PROGRAMMABLE TURN ON THRESHOLD
    • FEED FORWARD LINE AND LOAD REGULATION

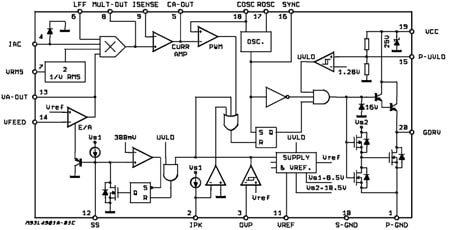
电路原理图

EDA符号、封装和3D模型

意法半导体 - L4981

Speed up your design by downloading all the EDA symbols, footprints and 3D models for your application. You have access to a large number of CAD formats to fit with your design toolchain.

Please select one model supplier :

Symbols

符号

Footprints

封装

3D model

3D模型

质量与可靠性

产品型号 Marketing Status 等级规格 符合RoHS级别 Longevity Commitment Longevity Starting Date 材料声明**
L4981AD
批量生产
SO-20 工业 Ecopack2 - -
L4981AD013TR
批量生产
SO-20 工业 Ecopack2 - -
L4981BD
批量生产
SO-20 工业 Ecopack2 - -
L4981BD013TR
批量生产
SO-20 工业 Ecopack2 - -

L4981AD

Package:

SO-20

Material Declaration**:

PDF XML

Marketing Status

批量生产

Package

SO-20

Grade

Industrial

RoHS Compliance Grade

Ecopack2

L4981AD013TR

Package:

SO-20

Material Declaration**:

PDF XML

Marketing Status

批量生产

Package

SO-20

Grade

Industrial

RoHS Compliance Grade

Ecopack2

L4981BD

Package:

SO-20

Material Declaration**:

PDF XML

Marketing Status

批量生产

Package

SO-20

Grade

Industrial

RoHS Compliance Grade

Ecopack2

L4981BD013TR

Package:

SO-20

Material Declaration**:

PDF XML

Marketing Status

批量生产

Package

SO-20

Grade

Industrial

RoHS Compliance Grade

Ecopack2

(**) st.com上提供的材料声明表单可能是基于包装系列中最常用的封装的通用文档。因此,它们可能不是100%适用于特定的设备。有关特定设备的信息,请联系 销售支持

样片和购买

Loading...
Swipe or click the button to explore more details Don't show this again
产品型号
供货状态
Budgetary Price (US$)*/Qty
从ST订购
Order from distributors
包装类型
RoHS
Country of Origin
ECCN (US)
ECCN (EU)
L4981BD
Available at distributors

经销商的可用性 L4981BD

代理商名称
地区 库存 最小订购量 第三方链接

代理商库存报告日期:

无法联系到经销商,请联系我们的销售办事处
L4981BD013TR
Available at distributors

经销商的可用性 L4981BD013TR

代理商名称
地区 库存 最小订购量 第三方链接

代理商库存报告日期:

无法联系到经销商,请联系我们的销售办事处
L4981AD
Available at distributors

经销商的可用性 L4981AD

代理商名称
地区 库存 最小订购量 第三方链接

代理商库存报告日期:

无法联系到经销商,请联系我们的销售办事处
L4981AD013TR
Available at distributors

经销商的可用性 L4981AD013TR

代理商名称
地区 库存 最小订购量 第三方链接

代理商库存报告日期:

无法联系到经销商,请联系我们的销售办事处

L4981BD 批量生产

Budgetary Price (US$)*/Qty:
-
包:
包装类型:
RoHS:
Country of Origin:
ECCN (US):
ECCN (EU):

产品型号:

L4981BD

代理商名称

代理商库存报告日期:

L4981BD013TR 批量生产

Budgetary Price (US$)*/Qty:
-
包:
包装类型:
RoHS:
Country of Origin:
ECCN (US):
ECCN (EU):

产品型号:

L4981BD013TR

代理商名称

代理商库存报告日期:

L4981AD 批量生产

Budgetary Price (US$)*/Qty:
-
包:
包装类型:
RoHS:
Country of Origin:
ECCN (US):
ECCN (EU):

产品型号:

L4981AD

代理商名称

代理商库存报告日期:

L4981AD013TR 批量生产

Budgetary Price (US$)*/Qty:
-
包:
包装类型:
RoHS:
Country of Origin:
ECCN (US):
ECCN (EU):

产品型号:

L4981AD013TR

代理商名称

代理商库存报告日期:

Swipe or click the button to explore more details Don't show this again

(*) 建议转售单价(美元)仅用于预算用途。如需以当地货币计价的报价,请联系您当地的 ST销售办事处 或我们的 经销商