L6258EP

NRND
Design Win

PWM控制的大电流DMOS通用电机驱动器

下载数据手册 Order Direct

产品概述

描述

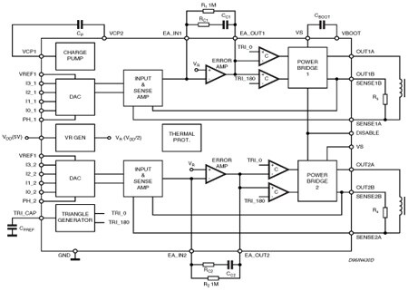
L6258EP is a dual full bridge for motor control applications realized in BCD technology, with the capability of driving both windings of a bipolar stepper motor or bidirectionally control two DC motors.

L6258EP and a few external components form a complete control and drive circuit. It has high efficiency phase shift chopping that allows a very low current ripple at the lowest current control levels, and makes this device ideal for steppers as well as for DC motors.

The power stage is a dual DMOS full bridge capable of sustaining up to 40V, and includes the diodes for current recirculation.The output current capability is 1.3A per winding in continuous mode, with peak start-up current up to 2A. A thermal protection circuitry disables the outputs if the chip temperature exceeds the safe limits.

  • 所有功能

    • TTL/CMOS compatible inputs
    • No need for recirculation diodes
    • Thermal shutdow
    • Able to drive both windings of a bipolar stepper motor or two DC motors
    • Wide voltage range: 12V to 40V
    • Output current up to 1.3A each winding
    • Precision PWM control
    • Cross conduction protection
    • Four quadrant current control, ideal for microstepping and DC motor control

电路原理图

EDA符号、封装和3D模型

意法半导体 - L6258EP

Speed up your design by downloading all the EDA symbols, footprints and 3D models for your application. You have access to a large number of CAD formats to fit with your design toolchain.

Please select one model supplier :

Symbols

符号

Footprints

封装

3D model

3D模型

质量与可靠性

产品型号 Marketing Status 等级规格 符合RoHS级别 Longevity Commitment Longevity Starting Date 材料声明**
E-L6258EP
NRND
PowerSSO 36 工业 Ecopack1 - -

E-L6258EP

Package:

PowerSSO 36

Material Declaration**:

PDF XML

Marketing Status

NRND

Package

PowerSSO 36

Grade

Industrial

RoHS Compliance Grade

Ecopack1

(**) st.com上提供的材料声明表单可能是基于包装系列中最常用的封装的通用文档。因此,它们可能不是100%适用于特定的设备。有关特定设备的信息,请联系 销售支持

样片和购买

Loading...
Swipe or click the button to explore more details Don't show this again
产品型号
供货状态
Budgetary Price (US$)*/Qty
从ST订购
Order from distributors
包装类型
RoHS
Country of Origin
ECCN (US)
ECCN (EU)
Operating temperature (°C)
最小值
最大值
E-L6258EP
Available at distributors

经销商的可用性 E-L6258EP

代理商名称
地区 库存 最小订购量 第三方链接

代理商库存报告日期:

无法联系到经销商,请联系我们的销售办事处

E-L6258EP NRND

Budgetary Price (US$)*/Qty:
-
包:
包装类型:
RoHS:
Country of Origin:
ECCN (US):
ECCN (EU):

产品型号:

E-L6258EP

Operating Temperature (°C)

Min:

Max:

代理商名称

代理商库存报告日期:

Swipe or click the button to explore more details Don't show this again

(*) 建议转售单价(美元)仅用于预算用途。如需以当地货币计价的报价,请联系您当地的 ST销售办事处 或我们的 经销商