L6258EA

批量生产
Design Win

PWM控制的大电流DMOS通用电机驱动器

下载数据手册 Order Direct

产品概述

描述

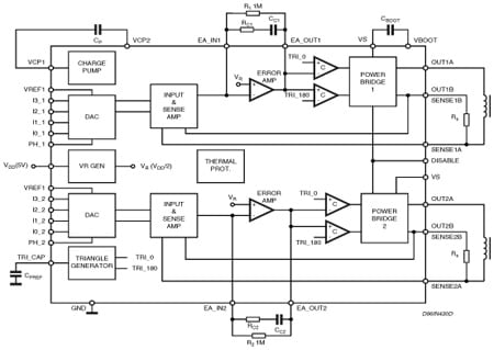
L6258EA是一款适用于电机控制应用的双全桥器件,采用BCD技术实现,能够驱动双极步进电机的两个绕组或对两个直流电机进行双向控制。

L6258EA和一些外部元件组成了一个完整的控制和驱动电路。该器件具有高效的相移斩波功能,支持在最低电流控制水平下实现极低的电流纹波,因此其成为步进电机和直流电机控制的理想之选。

功率级是能够耐受高达40 V电压的双DMOS全桥,并包含用于电流回流的二极管。在连续模式下,每个绕组的输出电流为1.5 A,峰值启动电流高达2 A。如果芯片温度超过安全限值,热保护电路会禁用输出。

  • 所有功能

    • 扩展的低工作温度范围:-40 ˚C
    • 热关断功能
    • TTL/CMOS兼容性输入
    • 无需回流二极管
    • 能够驱动双极步进电机的两个绕组或两个直流电机
    • 宽电压范围:12 V到40 V
    • 每个绕组的输出电流:高达1.5 A
    • 精确的PWM控制
    • 交叉导通保护
    • 四象限电流控制,非常适合微步进和直流电机控制

电路原理图

EDA符号、封装和3D模型

意法半导体 - L6258EA

Speed up your design by downloading all the EDA symbols, footprints and 3D models for your application. You have access to a large number of CAD formats to fit with your design toolchain.

Please select one model supplier :

Symbols

符号

Footprints

封装

3D model

3D模型

质量与可靠性

产品型号 Marketing Status 等级规格 符合RoHS级别 Longevity Commitment Longevity Starting Date 材料声明**
E-L6258EA
批量生产
PowerSO 36 工业 Ecopack2 - -

E-L6258EA

Package:

PowerSO 36

Material Declaration**:

PDF XML

Marketing Status

批量生产

Package

PowerSO 36

Grade

Industrial

RoHS Compliance Grade

Ecopack2

(**) st.com上提供的材料声明表单可能是基于包装系列中最常用的封装的通用文档。因此,它们可能不是100%适用于特定的设备。有关特定设备的信息,请联系 销售支持

样片和购买

Loading...
Swipe or click the button to explore more details Don't show this again
产品型号
供货状态
Budgetary Price (US$)*/Qty
从ST订购
Order from distributors
包装类型
RoHS
Country of Origin
ECCN (US)
ECCN (EU)
Operating temperature (°C)
最小值
最大值
E-L6258EA
Available at distributors

经销商的可用性 E-L6258EA

代理商名称
地区 库存 最小订购量 第三方链接

代理商库存报告日期:

无法联系到经销商,请联系我们的销售办事处

E-L6258EA 批量生产

Budgetary Price (US$)*/Qty:
-
包:
包装类型:
RoHS:
Country of Origin:
ECCN (US):
ECCN (EU):

产品型号:

E-L6258EA

Operating Temperature (°C)

Min:

Max:

代理商名称

代理商库存报告日期:

Swipe or click the button to explore more details Don't show this again

(*) 建议转售单价(美元)仅用于预算用途。如需以当地货币计价的报价,请联系您当地的 ST销售办事处 或我们的 经销商