TDA7719
Obsolete
Design Win
3频带汽车音频处理器

Download datasheet

Product overview

描述

The TDA7719 is a high performance signal processor specifically designed for car radio applications. The device includes a high performance audioprocessor with fully integrated audio filters and new Soft Step architecture. The digital control allows programming in a wide range of filter characteristics. By the use of BCMOS-process and liner signal processing low distortion and low noise are obtained.

  • All features

    • AEC-Q100 qualified
    • Input multiplexer
      • Multiple input configuration for different application
    • Loudness
      • 2ndorder frequency response
      • Programmable center frequency
      • 15 dB with 1 dB steps
      • Selectable high frequency boost
      • Selectable flat-mode
    • Volume
      • +15 dB to -15 dB with 1 dB step resolution
      • Soft-step control with programmable blend times
    • Bass
      • 2ndorder frequency response
      • Center frequency programmable in 4 steps
      • Q programmable 1.0/1.25/1.5/2.0
      • DC gain programmable
      • -15 dB to 15 dB range with 1 dB resolution
    • Middle
      • 2ndorder frequency response
      • Center frequency programmable in 4 steps
      • Q programmable 0.5/0.75/1.0/1.25
      • -15 dB to 15 dB range with 1 dB resolution
    • Treble
      • 2ndorder frequency response
      • Center frequency programmable in 4 steps
      • -15 dB to 15 dB with 1 dB resolution
    • Speaker
      • 4 independent soft-step speaker controls
      • 0 dB to -79 dB with 1 dB steps
      • Direct mute
    • Subwoofer
      • 2ndorder low pass filter with programmable cut off frequency
      • 2 independent soft-step level control
    • Mute functions
      • Direct mute
      • Digitally controlled SoftMute with 4 programmable mute-times
    • Offset detection
      • Offset voltage detection circuit for on-board power amplifier failure diagnosis
    • Level meter
      • Provide rectified level voltage of main source signal (before loudness)
    • Rear seat selector
      • Full source selector for rear seat output
    • Mixing selector

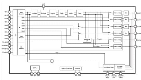
电路原理图

EDA Symbols, Footprints and 3D Models

STMicroelectronics - TDA7719

Speed up your design by downloading all the EDA symbols, footprints and 3D models for your application. You have access to a large number of CAD formats to fit with your design toolchain.

Please select one model supplier :

Symbols

Symbols

Footprints

Footprints

3D model

3D models