TDA7418

已停产
Design Win

3频带汽车音频处理器

下载数据手册

产品概述

  • 所有功能

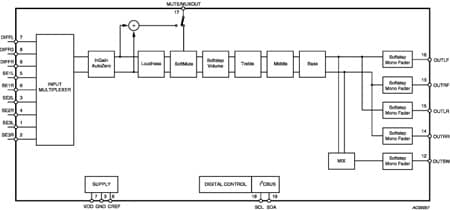
    • Speaker\t\t4 independent soft step speaker controls, +15dB to -79dB with 1dB steps direct mute\t\t
    • Treble\t\tsecond order frequency response\t\tcenter frequency programmable in 4 steps (10KHz/12.5KHz/15KHz/17.5KHz)\t\t-15 to 15dB range with 1dB resolution\t\t
    • Mute Functions\t\tdirect mute\t\tdigitally controlled SoftMute with 3 programmable mute-times(0.48ms/0.96ms/123ms)\t\t
    • Input Multiplexer\t\tPD/SE4: pseudo differential stereo input, programmable as single-ended input\t\tSE1: stereo single-end input\t\tSE2: stereo single-end input\t\tSE3: stereo single-end input\t\tinput gain adjust from 0 to 15dB with 1dB steps\t\tinternal offset-cancellation (AutoZero)\t\t
    • Volume\t\t+15dB to -79dB with 1dB step resolution\t\tsoft-step control with programmable blend times\t\t
    • Loudness\t\tSecond order frequency response\t\tprogrammable center frequency (400Hz/800Hz/2400Hz)\t\t15dB with 1dB steps\t\tselectable low & high frequency boost\t\tselectable flat-mode (constant attenuation)\t\t
    • Middle\t\tsecond order frequency response\t\tcenter frequency programmable in 4 steps (500Hz/1KHz/1.5KHz/2.5KHz)\t\tQ programmable 0.5/0.75/1.0/1.25\t\t-15 to 15dB range with 1dB resolution\t\t
    • Subwoofer\t\tsingle-ended mono output\t\tindependent soft step level control, +15dB to -79dB with 1dB steps\t\t
    • Bass\t\tsecond order frequency response\t\tcenter frequency programmable in 4 steps (60Hz/80Hz/100Hz/200Hz)\t\tQ programmable 1.0/1.25/1.5/2.0\t\tDC gain programmable\t\t-15 to 15dB range with 1dB resolution\t\t

电路原理图

EDA符号、封装和3D模型

意法半导体 - TDA7418

Speed up your design by downloading all the EDA symbols, footprints and 3D models for your application. You have access to a large number of CAD formats to fit with your design toolchain.

Please select one model supplier :

Symbols

符号

Footprints

封装

3D model

3D模型