TDA7303
Obsolete
Design Win
支持音量调节的音频处理器

Download datasheet

Product overview

描述

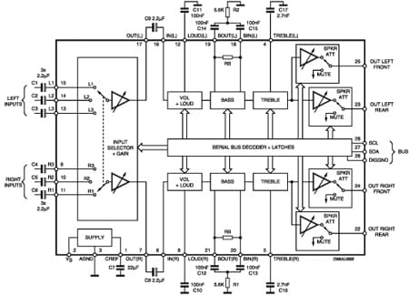
The TDA7303 is a volume, tone (bass and treble) balance (left/right) and fader (front/rear) processor for quality audio applications in car radio, Hi-Fi and portable systems.

Selectable input gain and external loudness function are provided. Control is accomplished by serial I2C bus microprocessor interface.

The AC signal setting is obtained by resistor networks and switches combined with operational amplifiers.

Thanks to the used bipolar/CMOS technology, low distortion, low noise and low DC stepping are obtained.

  • All features

    • All functions programmable via serial I2C bus
    • Input multiplexer:3 stereo inputsSelectable input gain for optimal adaptation to different sources
    • Loudness function
    • Volume control in 1.25 dB steps
    • Four speaker attenuators:4 independent speakers control in 1.25d B steps for balance and fader facilitiesIndependent mute function
    • Treble and bass controL

电路原理图

EDA Symbols, Footprints and 3D Models

STMicroelectronics - TDA7303

Speed up your design by downloading all the EDA symbols, footprints and 3D models for your application. You have access to a large number of CAD formats to fit with your design toolchain.

Please select one model supplier :

Symbols

Symbols

Footprints

Footprints

3D model

3D models