产品概述

描述

The L9637 is a monolithic integrated circuit containing standard ISO 9141 compatible interface functions.

  • 所有功能

    • Defined OFF output status in undervoltage condition and VS or GND interruption
    • K output current limitation, typ. IK = 60 mA
    • High input impedance for open VS or GND connection
    • Controlled output slope for low EMI
    • Defined K output OFF for TX input open
    • Defined output ON status of LO or RX for open LI or K inputs
    • EMI robustness optimized
    • Integrated pull up resistors for TX, RX and LO
    • Overtemperature shut down function Selective to K-I/O pin
    • Bidirectional K-I/O pin with supply voltage dependent input threshold
    • Operating power supply voltage range 4.5 V ≤ VS ≤ 36 V (40 V for transients)
    • Standby mode with very low current consumption ISSB ≤ 1 mA @ VCC ≤ 0.5 V
    • Reverse supply (battery) protected down to VS ≥ -24 V
    • TTL compatible TX input
    • Wide input and output voltage range -24 V ≤ VK ≤ VS
    • Low quiescent current in off condition ISOFF = 120 µA

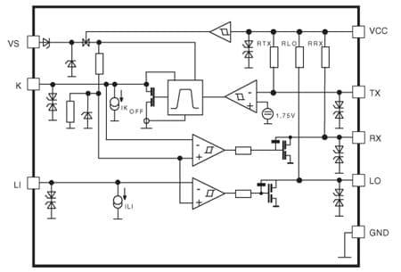
电路原理图

您可能还会喜欢...

EDA符号、封装和3D模型

意法半导体 - L9637

Speed up your design by downloading all the EDA symbols, footprints and 3D models for your application. You have access to a large number of CAD formats to fit with your design toolchain.

Please select one model supplier :

Symbols

符号

Footprints

封装

3D model

3D模型

质量与可靠性

产品型号 Marketing Status 等级规格 符合RoHS级别 Longevity Commitment Longevity Starting Date 材料声明**
E-L9637D
批量生产
SO-8 汽车应用 Ecopack2 - -
E-L9637D013TR
批量生产
SO-8 汽车应用 Ecopack2 - -

E-L9637D

Package:

SO-8

Material Declaration**:

PDF XML

Marketing Status

批量生产

Package

SO-8

Grade

Automotive

RoHS Compliance Grade

Ecopack2

E-L9637D013TR

Package:

SO-8

Material Declaration**:

PDF XML

Marketing Status

批量生产

Package

SO-8

Grade

Automotive

RoHS Compliance Grade

Ecopack2

(**) st.com上提供的材料声明表单可能是基于包装系列中最常用的封装的通用文档。因此,它们可能不是100%适用于特定的设备。有关特定设备的信息,请联系 销售支持

样片和购买

Loading...
Swipe or click the button to explore more details Don't show this again
产品型号
供货状态
Budgetary Price (US$)*/Qty
从ST订购
Order from distributors
包装类型
RoHS
Country of Origin
ECCN (US)
ECCN (EU)
Operating temperature (°C)
最小值
最大值
E-L9637D
Available at distributors

经销商的可用性 E-L9637D

代理商名称
地区 库存 最小订购量 第三方链接

代理商库存报告日期:

无法联系到经销商,请联系我们的销售办事处
E-L9637D013TR
Available at distributors

经销商的可用性 E-L9637D013TR

代理商名称
地区 库存 最小订购量 第三方链接

代理商库存报告日期:

无法联系到经销商,请联系我们的销售办事处

E-L9637D 批量生产

Budgetary Price (US$)*/Qty:
-
包:
包装类型:
RoHS:
Country of Origin:
ECCN (US):
ECCN (EU):

产品型号:

E-L9637D

Operating Temperature (°C)

Min:

Max:

代理商名称

代理商库存报告日期:

E-L9637D013TR 批量生产

Budgetary Price (US$)*/Qty:
-
包:
包装类型:
RoHS:
Country of Origin:
ECCN (US):
ECCN (EU):

产品型号:

E-L9637D013TR

Operating Temperature (°C)

Min:

Max:

代理商名称

代理商库存报告日期:

Swipe or click the button to explore more details Don't show this again

(*) 建议转售单价(美元)仅用于预算用途。如需以当地货币计价的报价,请联系您当地的 ST销售办事处 或我们的 经销商