L9333
NRND
Design Win
四通道低侧驱动器

Download datasheet

Product overview

描述

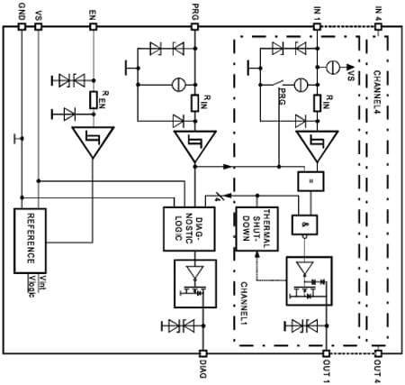
The L9333 is a monolithic integrated quad low side driver. It is intended to drive lines, lamps or relais in automotive or industrial applications.

  • All features

    • OVERTEMPERATURE PROTECTION FOR EACH CHANNEL
    • CONTROLLED OUTPUT SLOPE FOR LOW EMI
    • STATUS MONITORING FOR\tOVERTEMPERATUREDISCONNECTED GROUND OR SUPPLY VOLTAGE
    • INTEGRATED OUTPUT CLAMPING FOR FAST INDUCTIVE RECIRCULATION VFB > 45V
    • FOUR OPEN DRAIN DMOS OUTPUTS, WITH RDSon = 1.5 FOR VS > 6V AT 25°C
    • DEFINED OUTPUT OFF STATE FOR OPEN INPUTS
    • WIDE OPERATING SUPPLY VOLTAGE RANGE FROM 4.5V UP TO 32V FOR TRANSIENT 45V
    • INPUT TO OUTPUT SIGNAL TRANSFER FUNCTION PROGRAMMABLE
    • VERY LOW STANDBY QUIESCENT CURRENT TYPICALLY < 2µA
    • 3.3V CMOS COMPATIBLE INPUTS
    • OUTPUT CURRENT LIMITATION
    • HIGH SIGNAL RANGE FROM -14V UP TO 45V FOR ALL INPUTS

电路原理图

EDA Symbols, Footprints and 3D Models

STMicroelectronics - L9333

Speed up your design by downloading all the EDA symbols, footprints and 3D models for your application. You have access to a large number of CAD formats to fit with your design toolchain.

Please select one model supplier :

Symbols

Symbols

Footprints

Footprints

3D model

3D models

Quality and Reliability

Part Number Marketing Status Package Grade 符合RoHS级别 Longevity Commitment Longevity Starting Date Material Declaration**
L9333MD
NRND
SO-20 Automotive Ecopack1 - -
L9333MD-TR
NRND
SO-20 Automotive Ecopack1 - -

L9333MD

Package:

SO-20

Material Declaration**:

PDF XML

Marketing Status

NRND

Package

SO-20

Grade

Automotive

RoHS Compliance Grade

Ecopack1

L9333MD-TR

Package:

SO-20

Material Declaration**:

PDF XML

Marketing Status

NRND

Package

SO-20

Grade

Automotive

RoHS Compliance Grade

Ecopack1

(**) st.com上提供的材料声明表单可能是基于包装系列中最常用的封装的通用文档。因此,它们可能不是100%适用于特定的设备。有关特定设备的信息,请联系 销售支持

Sample & Buy

Loading...
Part Number
供货状态
Budgetary Price (US$)*/Qty
从ST订购
Order from distributors
Package
Packing Type
RoHS
Country of Origin
ECCN (US)
ECCN (EU)
L9333MD-TR

经销商的可用性 L9333MD-TR

代理商名称
地区 Stock 最小订购量 第三方链接

代理商库存报告日期:

无法联系到经销商,请联系我们的销售办事处
L9333MD

经销商的可用性 L9333MD

代理商名称
地区 Stock 最小订购量 第三方链接

代理商库存报告日期:

无法联系到经销商,请联系我们的销售办事处

L9333MD-TR NRND

Budgetary Price (US$)*/Qty:
-
Package:
Packing Type:
RoHS:
Country of Origin:
ECCN (US):
ECCN (EU):

Part Number:

L9333MD-TR

代理商名称

代理商库存报告日期:

L9333MD NRND

Budgetary Price (US$)*/Qty:
-
Package:
Packing Type:
RoHS:
Country of Origin:
ECCN (US):
ECCN (EU):

Part Number:

L9333MD

代理商名称

代理商库存报告日期:

(*) 建议转售单价(美元)仅用于预算用途。如需以当地货币计价的报价,请联系您当地的 ST销售办事处 或我们的 经销商