TS4994FC
Obsolete
Design Win
1.2 W差分输入/输出音频功率放大器,支持可选待机

Download datasheet

Product overview

描述

The TS4994FC is an audio power amplifier capable of delivering 1W of continuous RMS output power into an 8Ω load @ 5V. Due to its differential inputs, it exhibits outstanding noise immunity.

An external standby mode control reduces the supply current to less than 10nA. An STBY MODE pin allows the standby to be active HIGH or LOW. An internal thermal shutdown protection is also provided, making the device capable of sustaining short-circuits.

The device is equipped with common mode feedback circuitry allowing outputs to be always biased at VCC/2 regardless of the input common mode voltage.

The TS4994 is designed for high quality audio applications such as mobile phones and requires few external components.

  • All features

    • Available in 9-bump flip-chip (300mm bump diameter)
    • Ultra fast startup time: 15ms typ.
    • Lead-free package
    • Ultra-low consumption in standby mode (10nA)
    • 90dB CMRR @ 217Hz
    • Differential inputs
    • 100dB PSRR @ 217Hz with grounded inputs
    • Near-zero pop & click
    • 1.2W rail-to-rail output power @ VCC =5V, THD = 1%, F = 1KHz, with 8Ω load
    • Selectable standby mode (active low or active high)
    • Operating range from VCC = 2.5V to 5.5V

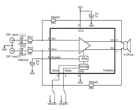
电路原理图

EDA Symbols, Footprints and 3D Models

STMicroelectronics - TS4994FC

Speed up your design by downloading all the EDA symbols, footprints and 3D models for your application. You have access to a large number of CAD formats to fit with your design toolchain.

Please select one model supplier :

Symbols

Symbols

Footprints

Footprints

3D model

3D models