TDA7266M
Obsolete
Design Win
7 W单桥放大器

Download datasheet

产品概述

描述

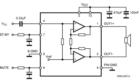
The TDA7266M is a mono bridge amplifier specially designed for TV and Portable Radio applications.

  • All features

    • WIDE SUPPLY VOLTAGE RANGE (3-18V)
    • STAND-BY & MUTE FUNCTIONS
    • MINIMUM EXTERNAL COMPONENTS\t\tNO SWR CAPACITOR\t\tNO BOOTSTRAP\t\tNO BOUCHEROT CELLS\t\tINTERNALLY FIXED GAIN\t\t
    • THERMAL OVERLOAD PROTECTION
    • SHORT CIRCUIT PROTECTION

电路原理图

EDA Symbols, Footprints and 3D Models

STMicroelectronics - TDA7266M

Speed up your design by downloading all the EDA symbols, footprints and 3D models for your application. You have access to a large number of CAD formats to fit with your design toolchain.

Please select one model supplier :

Symbols

Symbols

Footprints

Footprints

3D model

3D models